WARNING:
JavaScript is turned OFF. None of the links on this concept map will
work until it is reactivated.
If you need help turning JavaScript On, click here.
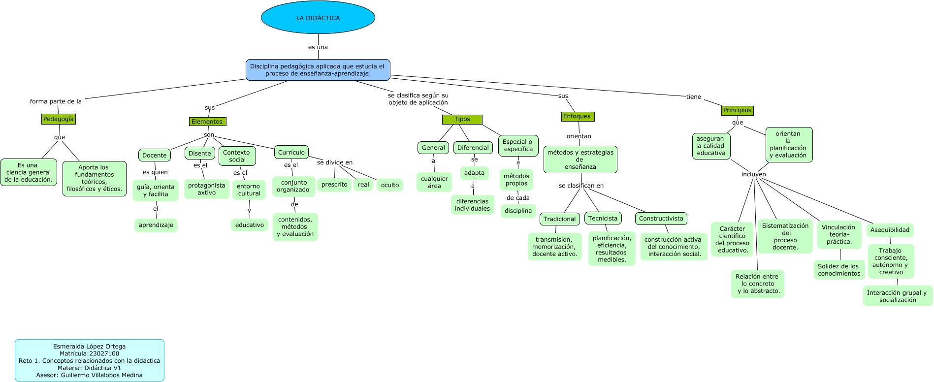
Este Cmap, tiene información relacionada con: Reto 1 didáctica, Currículo se divide en real, adapta a diferencias individuales, Constructivista ???? construcción activa del conocimiento, interacción social., Elementos son Disente, conjunto organizado de contenidos, métodos y evaluación, métodos y estrategias de enseñanza se clasifican en Tecnicista, Tipos ???? Diferencial, Principios que orientan la planificación y evaluación, entorno cultural y educativo, Trabajo consciente, autónomo y creativo ???? Interacción grupal y socialización, Disciplina pedagógica aplicada que estudia el proceso de enseñanza-aprendizaje. sus Elementos, aseguran la calidad educativa incluyen Relación entre lo concreto y lo abstracto., Tipos ???? General, aseguran la calidad educativa incluyen Vinculación teoría- práctica., General a cualquier área, Tipos ???? Especial o específica, Especial o específica a métodos propios, métodos y estrategias de enseñanza se clasifican en Constructivista, Elementos son Currículo, Disente es el protagonista axtivo