WARNING:
JavaScript is turned OFF. None of the links on this concept map will
work until it is reactivated.
If you need help turning JavaScript On, click here.
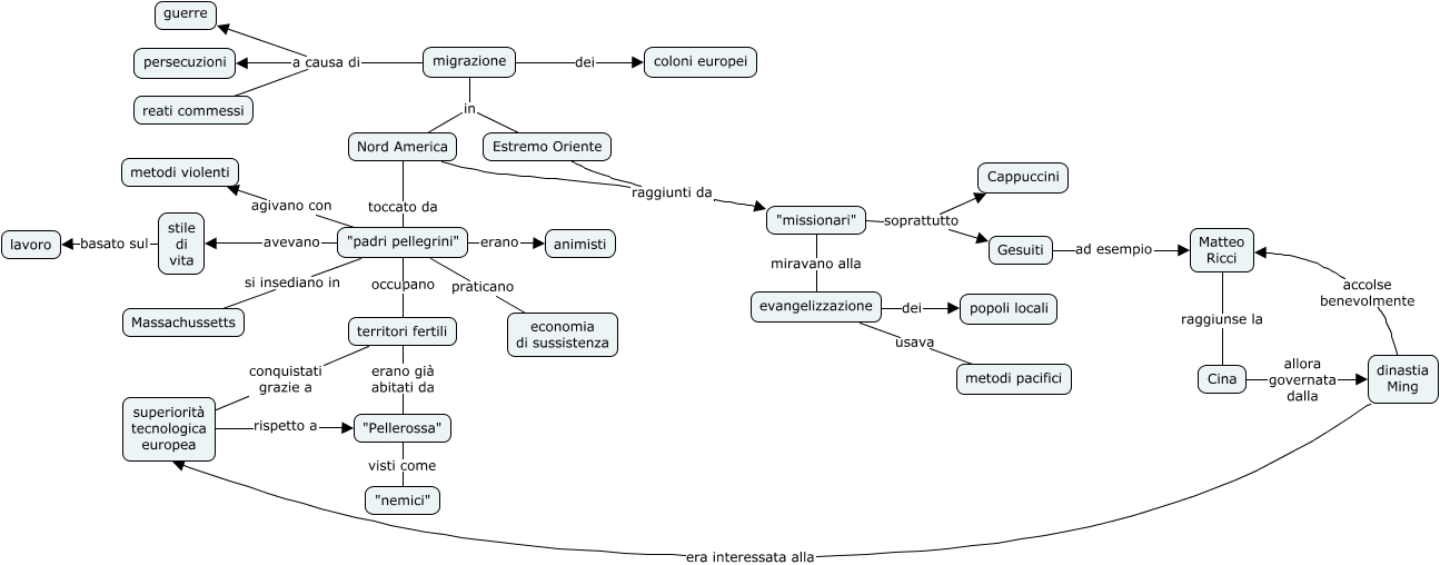
Questa Cmap, creata con IHMC CmapTools, contiene informazioni relative a: I coloni europei migrano XVII sec, Matteo Ricci raggiunse la Cina, Nord America toccato da "padri pellegrini", Cina allora governata dalla dinastia Ming, migrazione dei coloni europei, "padri pellegrini" agivano con metodi violenti, "missionari" soprattutto Cappuccini, migrazione a causa di reati commessi, Estremo Oriente raggiunti da "missionari", migrazione in Nord America, "padri pellegrini" occupano territori fertili, Gesuiti ad esempio Matteo Ricci, stile di vita basato sul lavoro, "missionari" soprattutto Gesuiti, dinastia Ming accolse benevolmente Matteo Ricci, "padri pellegrini" erano animisti, territori fertili conquistati grazie a superiorità tecnologica europea, evangelizzazione usava metodi pacifici, "padri pellegrini" praticano economia di sussistenza, territori fertili erano già abitati da "Pellerossa", Nord America raggiunti da "missionari"