WARNING:
JavaScript is turned OFF. None of the links on this concept map will
work until it is reactivated.
If you need help turning JavaScript On, click here.
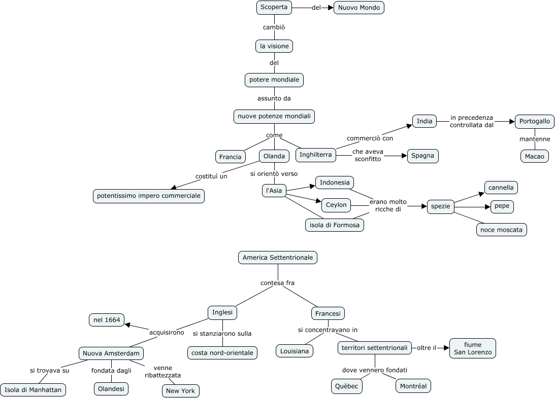
Questa Cmap, creata con IHMC CmapTools, contiene informazioni relative a: Nuove potenze nel XVII sec, Inglesi si stanziarono sulla costa nord-orientale, la visione del potere mondiale, territori settentrionali oltre il fiume San Lorenzo, l'Asia ???? Indonesia, America Settentrionale contesa fra Inglesi, America Settentrionale contesa fra Francesi, Inglesi acquisirono nel 1664, Inghilterra che aveva sconfitto Spagna, l'Asia ???? Ceylon, Nuova Amsterdam venne ribattezzata New York, spezie ???? pepe, territori settentrionali dove vennero fondati Quèbec, spezie ???? cannella, l'Asia ???? isola di Formosa, Portogallo mantenne Macao, potere mondiale assunto da nuove potenze mondiali, Nuova Amsterdam fondata dagli Olandesi, nuove potenze mondiali come Olanda, Inghilterra commerciò con India, Indonesia erano molto ricche di spezie