WARNING:
JavaScript is turned OFF. None of the links on this concept map will
work until it is reactivated.
If you need help turning JavaScript On, click here.
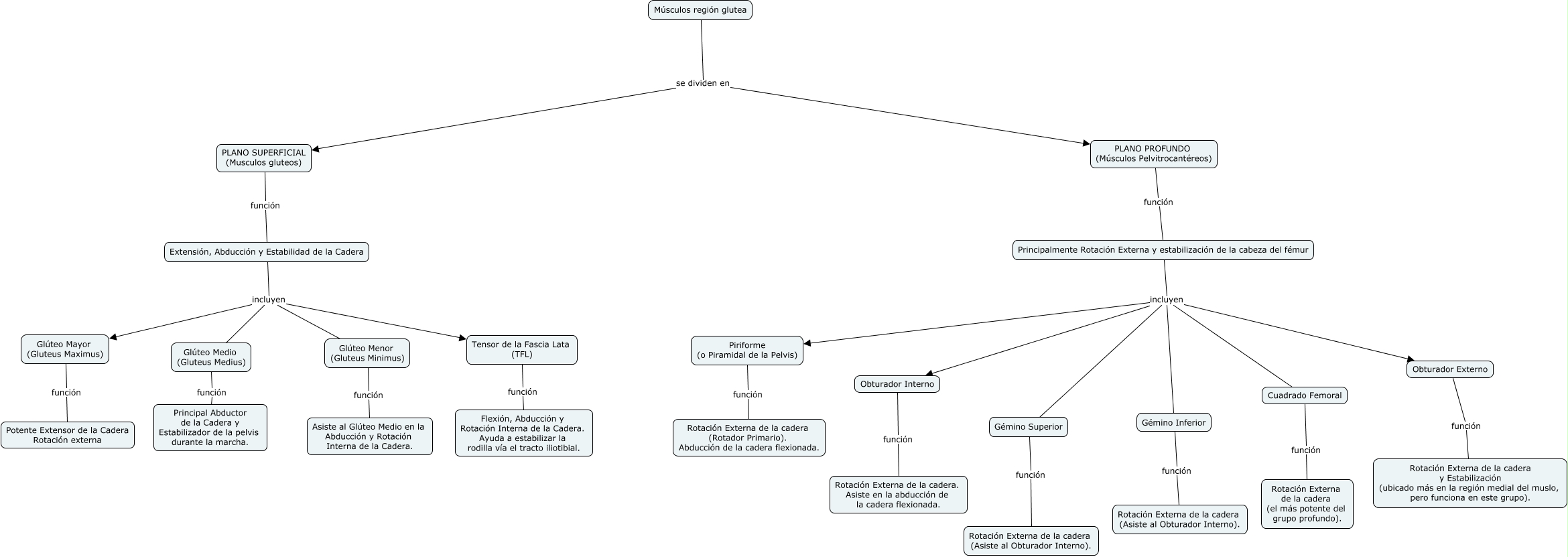
Este Cmap, tiene información relacionada con: Musculos region glutea, Principalmente Rotación Externa y estabilización de la cabeza del fémur incluyen Obturador Interno, Tensor de la Fascia Lata (TFL) función Flexión, Abducción y Rotación Interna de la Cadera. Ayuda a estabilizar la rodilla vía el tracto iliotibial., Extensión, Abducción y Estabilidad de la Cadera incluyen Glúteo Menor (Gluteus Minimus), Glúteo Medio (Gluteus Medius) función Principal Abductor de la Cadera y Estabilizador de la pelvis durante la marcha., Gémino Inferior función Rotación Externa de la cadera (Asiste al Obturador Interno)., Principalmente Rotación Externa y estabilización de la cabeza del fémur incluyen Gémino Inferior, Músculos región glutea se dividen en PLANO PROFUNDO (Músculos Pelvitrocantéreos), PLANO SUPERFICIAL (Musculos gluteos) función Extensión, Abducción y Estabilidad de la Cadera, PLANO PROFUNDO (Músculos Pelvitrocantéreos) función Principalmente Rotación Externa y estabilización de la cabeza del fémur, Obturador Externo función Rotación Externa de la cadera y Estabilización (ubicado más en la región medial del muslo, pero funciona en este grupo)., Cuadrado Femoral función Rotación Externa de la cadera (el más potente del grupo profundo)., Extensión, Abducción y Estabilidad de la Cadera incluyen Tensor de la Fascia Lata (TFL), Principalmente Rotación Externa y estabilización de la cabeza del fémur incluyen Obturador Externo, Principalmente Rotación Externa y estabilización de la cabeza del fémur incluyen Cuadrado Femoral, Glúteo Menor (Gluteus Minimus) función Asiste al Glúteo Medio en la Abducción y Rotación Interna de la Cadera., Extensión, Abducción y Estabilidad de la Cadera incluyen Glúteo Mayor (Gluteus Maximus), Glúteo Mayor (Gluteus Maximus) función Potente Extensor de la Cadera Rotación externa, Extensión, Abducción y Estabilidad de la Cadera incluyen Glúteo Medio (Gluteus Medius), Principalmente Rotación Externa y estabilización de la cabeza del fémur incluyen Piriforme (o Piramidal de la Pelvis), Obturador Interno función Rotación Externa de la cadera. Asiste en la abducción de la cadera flexionada.