WARNING:
JavaScript is turned OFF. None of the links on this concept map will
work until it is reactivated.
If you need help turning JavaScript On, click here.
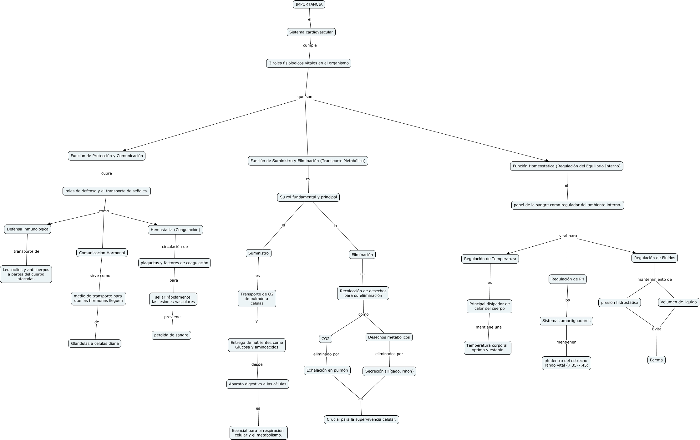
Este Cmap, tiene información relacionada con: Importancia de Sistema Cardiovascular, Transporte de O2 de pulmón a células y Entrega de nutrientes como Glucosa y aminoacidos, Secreción (Hígado, riñon) es Crucial para la supervivencia celular., medio de transporte para que las hormonas lleguen de Glandulas a celulas diana, Defensa inmunologíca transporte de Leucocitos y anticuerpos a partes del cuerpo atacadas, Su rol fundamental y principal el Suministro, papel de la sangre como regulador del ambiente interno. vital para Regulación de PH, Principal disipador de calor del cuerpo mantiene una Temperatura corporal optima y estable, Recolección de desechos para su eliiminación como Desechos metabolicos, Comunicación Hormonal sirve como medio de transporte para que las hormonas lleguen, 3 roles fisiologicos vitales en el organismo que son Función Homeostática (Regulación del Equilibrio Interno), Recolección de desechos para su eliiminación como CO2, Regulación de Fluidos mantenimiento de presión hidrostática, papel de la sangre como regulador del ambiente interno. vital para Regulación de Temperatura, Desechos metabolicos eliminados por Secreción (Hígado, riñon), sellar rápidamente las lesiones vasculares previene perdida de sangre, roles de defensa y el transporte de señales. como Defensa inmunologíca, Suministro es Transporte de O2 de pulmón a células, Función de Suministro y Eliminación (Transporte Metabólico) es Su rol fundamental y principal, Función de Protección y Comunicación cubre roles de defensa y el transporte de señales., Hemostasia (Coagulación) circulación de plaquetas y factores de coagulación