WARNING:
JavaScript is turned OFF. None of the links on this concept map will
work until it is reactivated.
If you need help turning JavaScript On, click here.
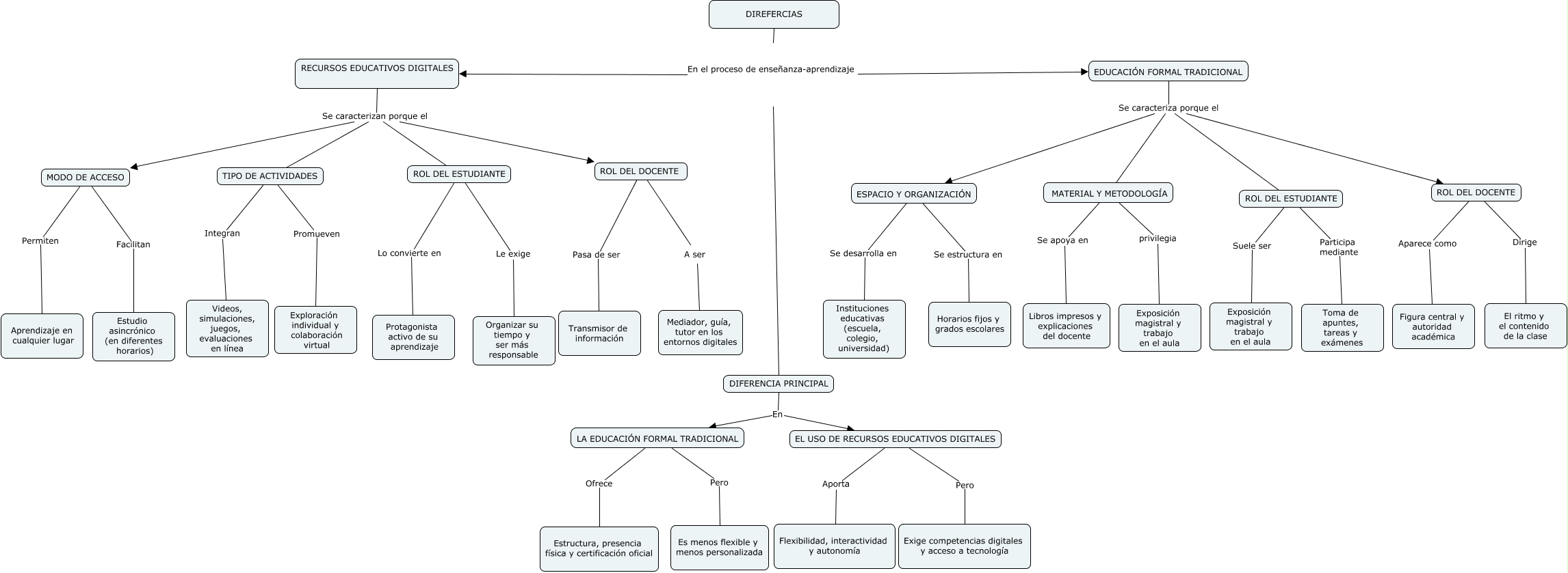
Este Cmap, tiene información relacionada con: DIFERENCIAS ENTRE LA EDUCACION TRADICIONAL Y RECURSOS EDUCATIVOS DIGITALES, RECURSOS EDUCATIVOS DIGITALES Se caracterizan porque el TIPO DE ACTIVIDADES, ROL DEL DOCENTE Pasa de ser Transmisor de información, EL USO DE RECURSOS EDUCATIVOS DIGITALES Pero Exige competencias digitales y acceso a tecnología, TIPO DE ACTIVIDADES Integran Videos, simulaciones, juegos, evaluaciones en línea, MODO DE ACCESO Facilitan Estudio asincrónico (en diferentes horarios), ROL DEL ESTUDIANTE Le exige Organizar su tiempo y ser más responsable, RECURSOS EDUCATIVOS DIGITALES Se caracterizan porque el ROL DEL DOCENTE, ROL DEL DOCENTE Aparece como Figura central y autoridad académica, ROL DEL ESTUDIANTE Suele ser Exposición magistral y trabajo en el aula, DIFERENCIA PRINCIPAL En EL USO DE RECURSOS EDUCATIVOS DIGITALES, EDUCACIÓN FORMAL TRADICIONAL Se caracteriza porque el MATERIAL Y METODOLOGÍA, ESPACIO Y ORGANIZACIÓN Se estructura en Horarios fijos y grados escolares, EDUCACIÓN FORMAL TRADICIONAL Se caracteriza porque el ROL DEL DOCENTE, ROL DEL DOCENTE A ser Mediador, guía, tutor en los entornos digitales, ROL DEL ESTUDIANTE Participa mediante Toma de apuntes, tareas y exámenes, LA EDUCACIÓN FORMAL TRADICIONAL Ofrece Estructura, presencia física y certificación oficial, EDUCACIÓN FORMAL TRADICIONAL Se caracteriza porque el ESPACIO Y ORGANIZACIÓN, DIREFERCIAS En el proceso de enseñanza-aprendizaje EDUCACIÓN FORMAL TRADICIONAL, MODO DE ACCESO Permiten Aprendizaje en cualquier lugar, RECURSOS EDUCATIVOS DIGITALES Se caracterizan porque el MODO DE ACCESO