WARNING:
JavaScript is turned OFF. None of the links on this concept map will
work until it is reactivated.
If you need help turning JavaScript On, click here.
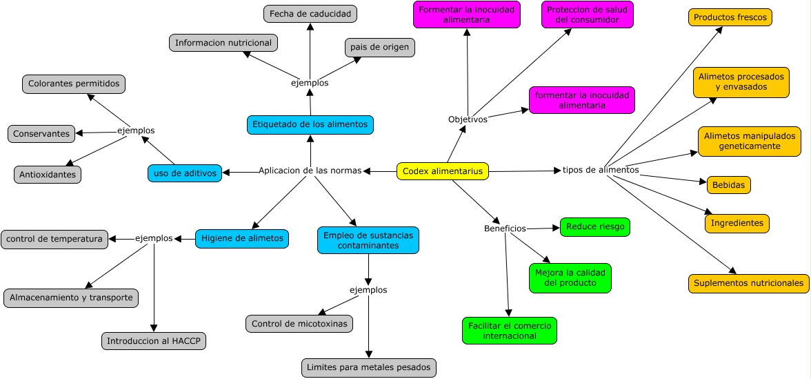
Este Cmap, tiene información relacionada con: mapa conceptual UNAH, Codex alimentarius Objetivos Proteccion de salud del consumidor, Codex alimentarius Beneficios Reduce riesgo, uso de aditivos ejemplos Antioxidantes, Etiquetado de los alimentos ejemplos pais de origen, Higiene de alimetos ejemplos control de temperatura, Codex alimentarius Aplicacion de las normas uso de aditivos, Codex alimentarius Objetivos Formentar la inocuidad alimentaria, Codex alimentarius tipos de alimentos Suplementos nutricionales, Codex alimentarius Objetivos formentar la inocuidad alimentaria, Codex alimentarius Aplicacion de las normas Higiene de alimetos, Higiene de alimetos ejemplos Almacenamiento y transporte, Codex alimentarius Aplicacion de las normas Etiquetado de los alimentos, Codex alimentarius Aplicacion de las normas Empleo de sustancias contaminantes, Etiquetado de los alimentos ejemplos Informacion nutricional, Codex alimentarius tipos de alimentos Alimetos manipulados geneticamente, uso de aditivos ejemplos Colorantes permitidos, Etiquetado de los alimentos ejemplos Fecha de caducidad, Codex alimentarius tipos de alimentos Productos frescos, Empleo de sustancias contaminantes ejemplos Control de micotoxinas, Higiene de alimetos ejemplos Introduccion al HACCP