WARNING:
JavaScript is turned OFF. None of the links on this concept map will
work until it is reactivated.
If you need help turning JavaScript On, click here.
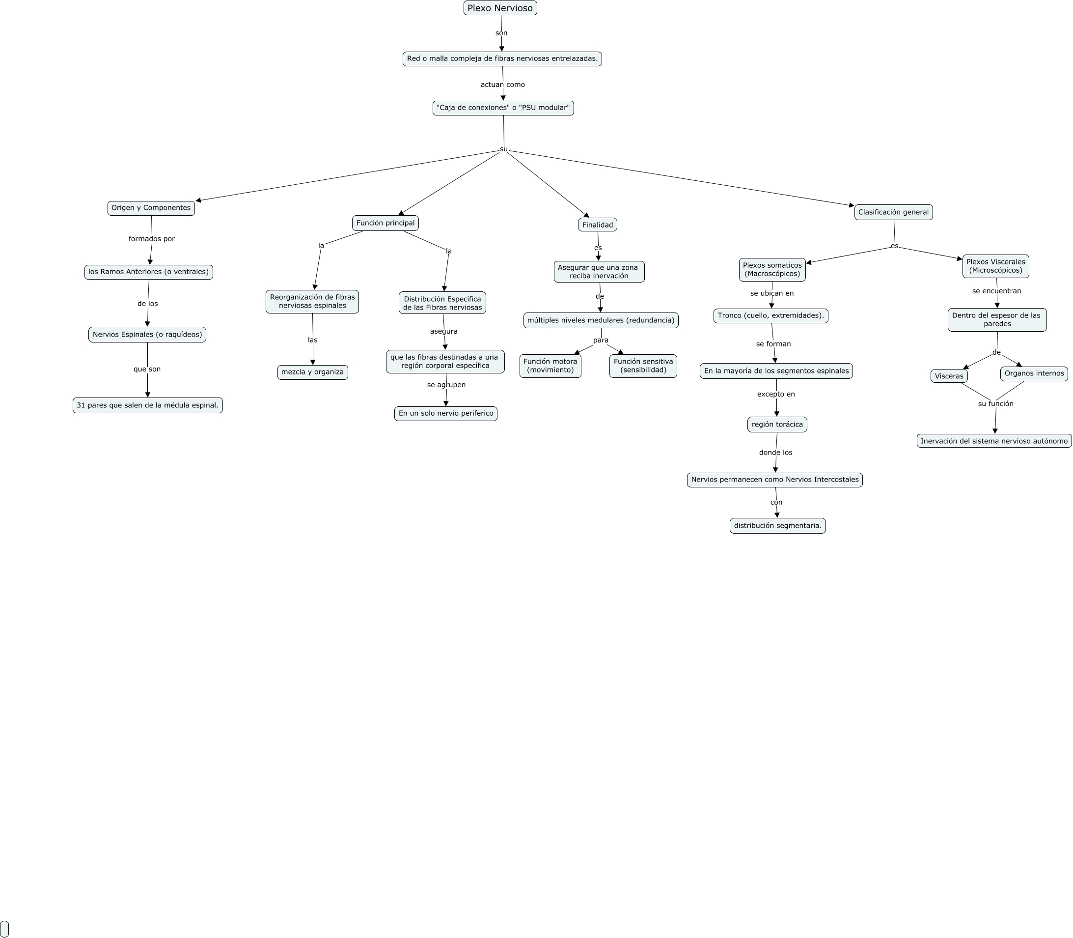
Este Cmap, tiene información relacionada con: Generalidades plexos nerviosos, que las fibras destinadas a una región corporal específica se agrupen En un solo nervio periferico, Organos internos su función Inervación del sistema nervioso autónomo, Plexos somaticos (Macroscópicos) se ubican en Tronco (cuello, extremidades)., "Caja de conexiones" o "PSU modular" su Origen y Componentes, Reorganización de fibras nerviosas espinales las mezcla y organiza, Dentro del espesor de las paredes de Organos internos, Plexo Nervioso son Red o malla compleja de fibras nerviosas entrelazadas., "Caja de conexiones" o "PSU modular" su Finalidad, Nervios permanecen como Nervios Intercostales con distribución segmentaria., Función principal la Reorganización de fibras nerviosas espinales, los Ramos Anteriores (o ventrales) de los Nervios Espinales (o raquídeos), Nervios Espinales (o raquídeos) que son 31 pares que salen de la médula espinal., "Caja de conexiones" o "PSU modular" su Función principal, Función principal la Distribución Específica de las Fibras nerviosas, múltiples niveles medulares (redundancia) para Función motora (movimiento), Clasificación general es Plexos somaticos (Macroscópicos), Dentro del espesor de las paredes de Visceras, múltiples niveles medulares (redundancia) para Función sensitiva (sensibilidad), "Caja de conexiones" o "PSU modular" su Clasificación general, Asegurar que una zona reciba inervación de múltiples niveles medulares (redundancia)