WARNING:
JavaScript is turned OFF. None of the links on this concept map will
work until it is reactivated.
If you need help turning JavaScript On, click here.
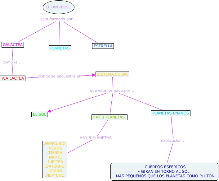
Este Cmap, tiene información relacionada con: El universo 6, EL UNIVERSO esta formado por ... ESTRELLA, SISTEMA SOLAR que esta formado por ... HAY 8 PLANETAS, GALACTEA como la... VIA LACTEA, SISTEMA SOLAR que esta formado por ... EL SOL, PLANETAS ENANOS explicacion... - CUERPOS ESFERICOS - GIRAN EN TORNO AL SOL - MAS PEQUEÑOS QUE LOS PLANETAS COMO PLUTON., EL UNIVERSO esta formado por ... PLANETAS, VIA LACTEA donde se encuentra el SISTEMA SOLAR, HAY 8 PLANETAS HAY 8 PLANETAS .MERCURIO .VENUS .TIERRA .MARTE .JUPITER .SATURNO .URANO .NEPTUNO, SISTEMA SOLAR que esta formado por ... PLANETAS ENANOS, EL UNIVERSO esta formado por ... GALACTEA