WARNING:
JavaScript is turned OFF. None of the links on this concept map will
work until it is reactivated.
If you need help turning JavaScript On, click here.
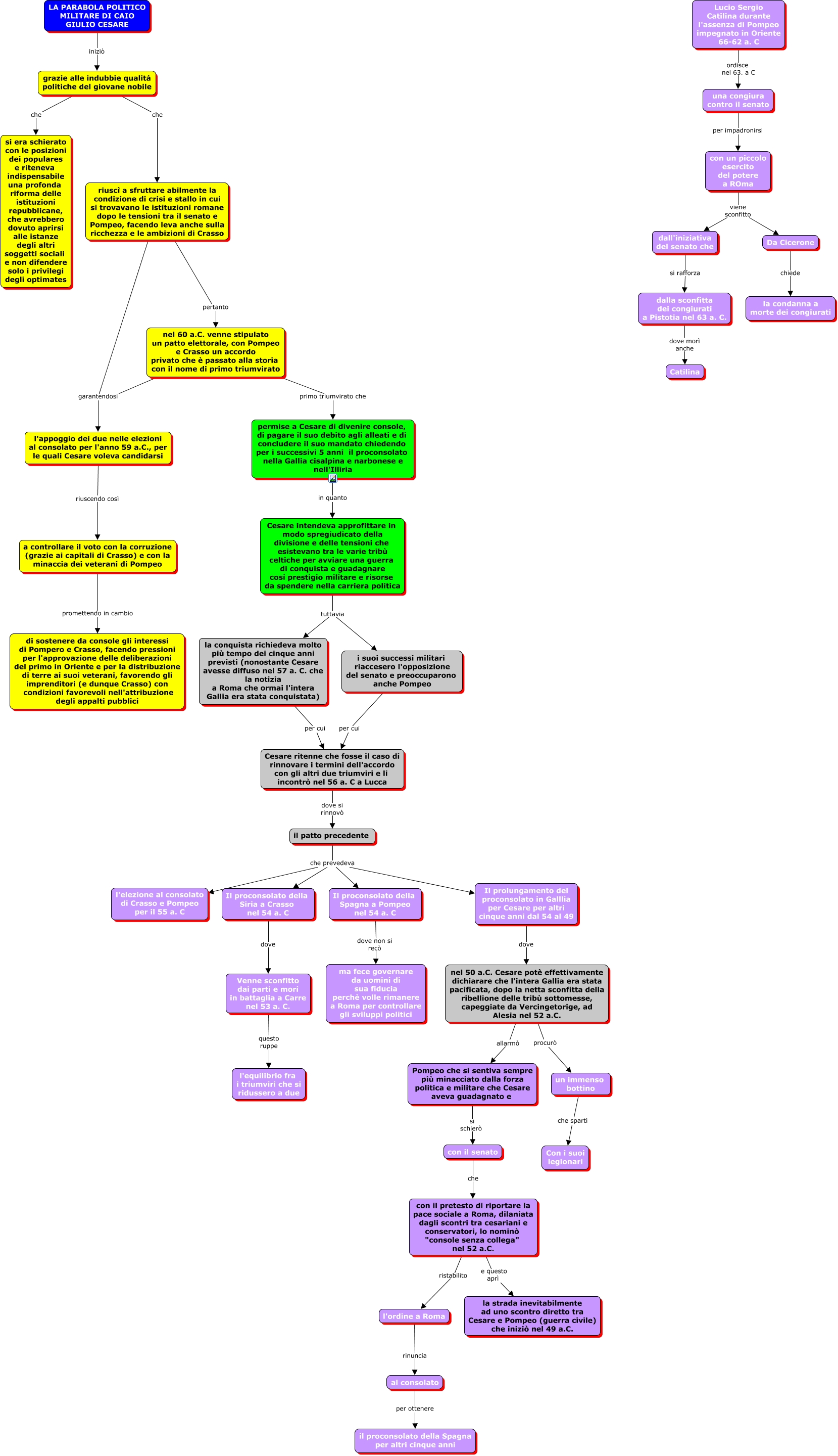
Questa Cmap, creata con IHMC CmapTools, contiene informazioni relative a: Ascesa di Cesare, l'appoggio dei due nelle elezioni al consolato per l'anno 59 a.C., per le quali Cesare voleva candidarsi riuscendo così a controllare il voto con la corruzione (grazie ai capitali di Crasso) e con la minaccia dei veterani di Pompeo, Cesare ritenne che fosse il caso di rinnovare i termini dell'accordo con gli altri due triumviri e li incontrò nel 56 a. C a Lucca dove si rinnovò il patto precedente, Il prolungamento del proconsolato in Galllia per Cesare per altri cinque anni dal 54 al 49 dove nel 50 a.C. Cesare potè effettivamente dichiarare che l'intera Gallia era stata pacificata, dopo la netta sconfitta della ribellione delle tribù sottomesse, capeggiate da Vercingetorige, ad Alesia nel 52 a.C., Venne sconfitto dai parti e morì in battaglia a Carre nel 53 a. C. questo ruppe l'equilibrio fra i triumviri che si ridussero a due, dall'iniziativa del senato che si rafforza dalla sconfitta dei congiurati a Pistotia nel 63 a. C., con il senato che con il pretesto di riportare la pace sociale a Roma, dilaniata dagli scontri tra cesariani e conservatori, lo nominò "console senza collega" nel 52 a.C., il patto precedente che prevedeva Il proconsolato della Spagna a Pompeo nel 54 a. C, una congiura contro il senato per impadronirsi con un piccolo esercito del potere a ROma, dalla sconfitta dei congiurati a Pistotia nel 63 a. C. dove morì anche Catilina, Il proconsolato della Siria a Crasso nel 54 a. C dove Venne sconfitto dai parti e morì in battaglia a Carre nel 53 a. C., con un piccolo esercito del potere a ROma viene sconfitto Da Cicerone, permise a Cesare di divenire console, di pagare il suo debito agli alleati e di concludere il suo mandato chiedendo per i successivi 5 anni il proconsolato nella Gallia cisalpina e narbonese e nell'Illiria in quanto Cesare intendeva approfittare in modo spregiudicato della divisione e delle tensioni che esistevano tra le varie tribù celtiche per avviare una guerra di conquista e guadagnare così prestigio militare e risorse da spendere nella carriera politica, il patto precedente che prevedeva Il proconsolato della Siria a Crasso nel 54 a. C, con il pretesto di riportare la pace sociale a Roma, dilaniata dagli scontri tra cesariani e conservatori, lo nominò "console senza collega" nel 52 a.C. ristabilito l'ordine a Roma, al consolato per ottenere il proconsolato della Spagna per altri cinque anni, Lucio Sergio Catilina durante l'assenza di Pompeo impegnato in Oriente 66-62 a. C ordisce nel 63. a C una congiura contro il senato, a controllare il voto con la corruzione (grazie ai capitali di Crasso) e con la minaccia dei veterani di Pompeo promettendo in cambio di sostenere da console gli interessi di Pompero e Crasso, facendo pressioni per l'approvazione delle deliberazioni del primo in Oriente e per la distribuzione di terre ai suoi veterani, favorendo gli imprenditori (e dunque Crasso) con condizioni favorevoli nell'attribuzione degli appalti pubblici, Il proconsolato della Spagna a Pompeo nel 54 a. C dove non si recò ma fece governare da uomini di sua fiducia perchè volle rimanere a Roma per controllare gli sviluppi politici, nel 60 a.C. venne stipulato un patto elettorale, con Pompeo e Crasso un accordo privato che è passato alla storia con il nome di primo triumvirato primo triumvirato che permise a Cesare di divenire console, di pagare il suo debito agli alleati e di concludere il suo mandato chiedendo per i successivi 5 anni il proconsolato nella Gallia cisalpina e narbonese e nell'Illiria, nel 60 a.C. venne stipulato un patto elettorale, con Pompeo e Crasso un accordo privato che è passato alla storia con il nome di primo triumvirato garantendosi l'appoggio dei due nelle elezioni al consolato per l'anno 59 a.C., per le quali Cesare voleva candidarsi