WARNING:
JavaScript is turned OFF. None of the links on this concept map will
work until it is reactivated.
If you need help turning JavaScript On, click here.
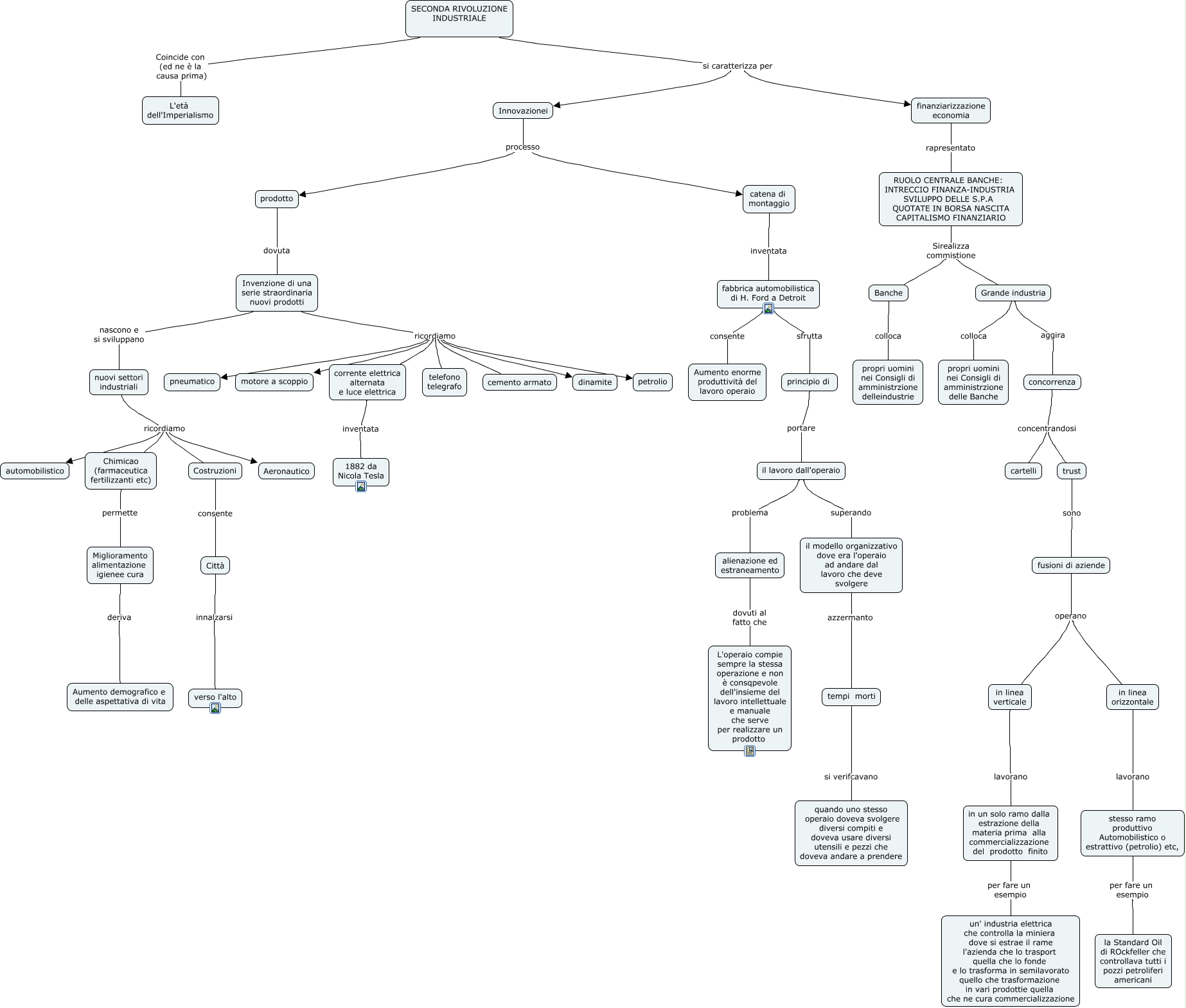
Questa Cmap, creata con IHMC CmapTools, contiene informazioni relative a: la seconda rivoluzione industriale aggiornata, in linea verticale lavorano in un solo ramo dalla estrazione della materia prima alla commercializzazione del prodotto finito, Grande industria aggira concorrenza, RUOLO CENTRALE BANCHE: INTRECCIO FINANZA-INDUSTRIA SVILUPPO DELLE S.P.A QUOTATE IN BORSA NASCITA CAPITALISMO FINANZIARIO Sirealizza commistione Grande industria, alienazione ed estraneamento dovuti al fatto che L'operaio compie sempre la stessa operazione e non è consqpevole dell'insieme del lavoro intellettuale e manuale che serve per realizzare un prodotto, catena di montaggio inventata fabbrica automobilistica di H. Ford a Detroit, nuovi settori industriali ricordiamo automobilistico, prodotto dovuta Invenzione di una serie straordinaria nuovi prodotti, Banche colloca propri uomini nei Consigli di amministrzione delleindustrie, fabbrica automobilistica di H. Ford a Detroit sfrutta principio di, nuovi settori industriali ricordiamo Chimicao (farmaceutica fertilizzanti etc), Costruzioni consente Città, fabbrica automobilistica di H. Ford a Detroit consente Aumento enorme produttività del lavoro operaio, nuovi settori industriali ricordiamo Aeronautico, Invenzione di una serie straordinaria nuovi prodotti ricordiamo pneumatico, concorrenza concentrandosi trust, Miglioramento alimentazione igienee cura deriva Aumento demografico e delle aspettativa di vita, il lavoro dall'operaio problema alienazione ed estraneamento, il modello organizzativo dove era l'operaio ad andare dal lavoro che deve svolgere azzermanto tempi morti, tempi morti si verifcavano quando uno stesso operaio doveva svolgere diversi compiti e doveva usare diversi utensili e pezzi che doveva andare a prendere, Invenzione di una serie straordinaria nuovi prodotti ricordiamo cemento armato