WARNING:
JavaScript is turned OFF. None of the links on this concept map will
work until it is reactivated.
If you need help turning JavaScript On, click here.
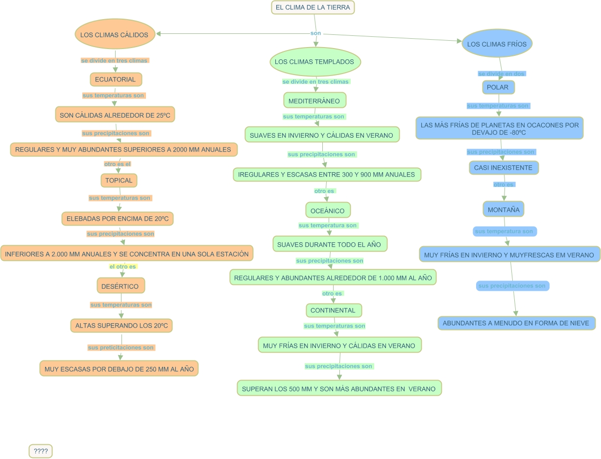
Este Cmap, tiene información relacionada con: LOS CLIMAS DE LA TIERRA, MEDITERRÁNEO sus temperaturas son SUAVES EN INVIERNO Y CÁLIDAS EN VERANO, MUY FRÍAS EN INVIERNO Y MUYFRESCAS EM VERANO sus precipitaciones son ABUNDANTES A MENUDO EN FORMA DE NIEVE, ALTAS SUPERANDO LOS 20ºC sus preticitaciones son MUY ESCASAS POR DEBAJO DE 250 MM AL AÑO, EL CLIMA DE LA TIERRA son LOS CLIMAS CÁLIDOS, CONTINENTAL sus temperaturas son MUY FRÍAS EN INVIERNO Y CÁLIDAS EN VERANO, CASI INEXISTENTE otro es MONTAÑA, SUAVES EN INVIERNO Y CÁLIDAS EN VERANO sus precipitaciones son IREGULARES Y ESCASAS ENTRE 300 Y 900 MM ANUALES, TOPICAL sus temperaturas son ELEBADAS POR ENCIMA DE 20ºC, SUAVES DURANTE TODO EL AÑO sus precipitaciones son REGULARES Y ABUNDANTES ALREDEDOR DE 1.000 MM AL AÑO, SON CÁLIDAS ALREDEDOR DE 25ºC sus precipitaciones son REGULARES Y MUY ABUNDANTES SUPERIORES A 2000 MM ANUALES, OCEÁNICO sus temperatura son SUAVES DURANTE TODO EL AÑO, EL CLIMA DE LA TIERRA son LOS CLIMAS FRÍOS, LOS CLIMAS TEMPLADOS se divide en tres climas MEDITERRÁNEO, INFERIORES A 2.000 MM ANUALES Y SE CONCENTRA EN UNA SOLA ESTACIÓN el otro es DESÉRTICO, REGULARES Y MUY ABUNDANTES SUPERIORES A 2000 MM ANUALES otro es el TOPICAL, EL CLIMA DE LA TIERRA son LOS CLIMAS TEMPLADOS, ELEBADAS POR ENCIMA DE 20ºC sus precipitaciones son INFERIORES A 2.000 MM ANUALES Y SE CONCENTRA EN UNA SOLA ESTACIÓN, MONTAÑA sus temperatura son MUY FRÍAS EN INVIERNO Y MUYFRESCAS EM VERANO, MUY FRÍAS EN INVIERNO Y CÁLIDAS EN VERANO sus precipitaciones son SUPERAN LOS 500 MM Y SON MÁS ABUNDANTES EN VERANO, LAS MÁS FRÍAS DE PLANETAS EN OCACONES POR DEVAJO DE -80ºC sus precipitaciones son CASI INEXISTENTE