WARNING:
JavaScript is turned OFF. None of the links on this concept map will
work until it is reactivated.
If you need help turning JavaScript On, click here.
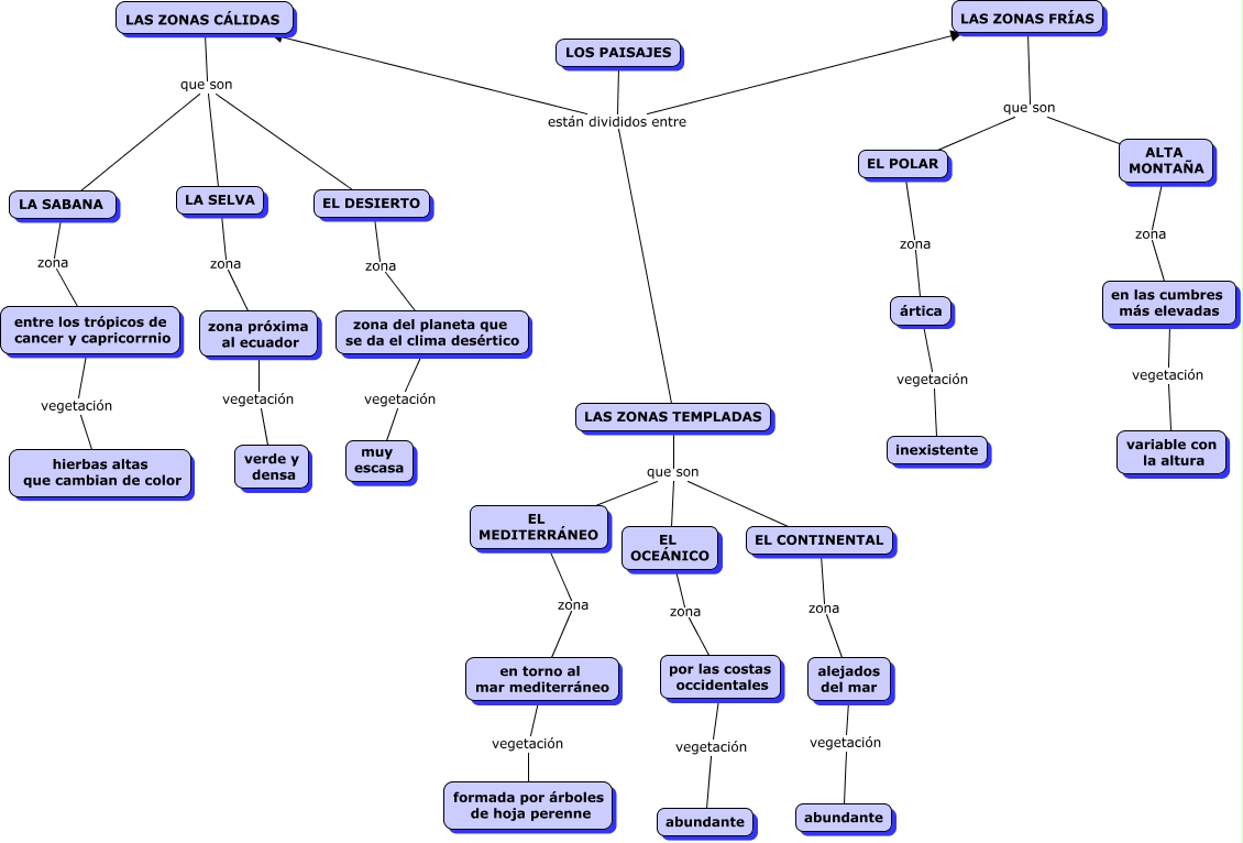
Este Cmap, tiene información relacionada con: PAISAJES DE LA TIERRA, EL CONTINENTAL zona alejados del mar, LOS PAISAJES están divididos entre LAS ZONAS FRÍAS, EL DESIERTO zona zona del planeta que se da el clima desértico, zona próxima al ecuador vegetación verde y densa, EL MEDITERRÁNEO zona en torno al mar mediterráneo, en torno al mar mediterráneo vegetación formada por árboles de hoja perenne, LAS ZONAS TEMPLADAS que son EL MEDITERRÁNEO, LAS ZONAS FRÍAS que son ALTA MONTAÑA, LAS ZONAS CÁLIDAS que son LA SABANA, LAS ZONAS CÁLIDAS que son EL DESIERTO, ALTA MONTAÑA zona en las cumbres más elevadas, por las costas occidentales vegetación abundante, LAS ZONAS FRÍAS que son EL POLAR, en las cumbres más elevadas vegetación variable con la altura, EL OCEÁNICO zona por las costas occidentales, LOS PAISAJES están divididos entre LAS ZONAS CÁLIDAS, alejados del mar vegetación abundante, LAS ZONAS TEMPLADAS que son EL OCEÁNICO, LOS PAISAJES están divididos entre LAS ZONAS TEMPLADAS, zona del planeta que se da el clima desértico vegetación muy escasa