WARNING:
JavaScript is turned OFF. None of the links on this concept map will
work until it is reactivated.
If you need help turning JavaScript On, click here.
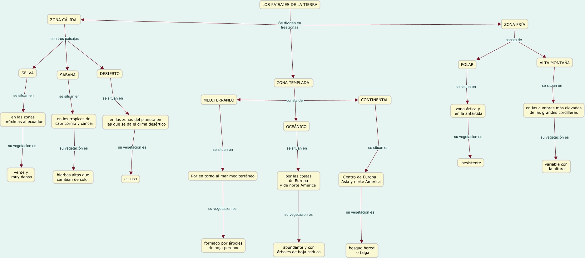
Este Cmap, tiene información relacionada con: PAISAJES CÁLIDOS DEL PLANETA PANFLETA Y PELONETA, por las costas de Europa y de norte America su vegetación es abundante y con árboles de hoja caduca, ZONA CÁLIDA son tres paisajes SABANA, Por en torno al mar mediterráneo su vegetación es formado por árboles de hoja perenne, Centro de Europa , Asia y norte America su vegetación es bosque boreal o taiga, SABANA se situan en en los trópicos de capricornio y cancer, ZONA TEMPLADA consta de MEDITERRÁNEO, ALTA MONTAÑA se situan en en las cumbres más elevadas de las grandes cordilleras, ZONA TEMPLADA consta de OCEÁNICO, en las cumbres más elevadas de las grandes cordilleras su vegetación es variable con la altura, MEDITERRÁNEO se situan en Por en torno al mar mediterráneo, ZONA FRÍA consta de ALTA MONTAÑA, SELVA se situan en en las zonas próximas al ecuador, LOS PAISAJES DE LA TIERRA Se dividen en tres zonas ZONA CÁLIDA, ZONA CÁLIDA son tres paisajes SELVA, ZONA TEMPLADA consta de CONTINENTAL, en las zonas próximas al ecuador su vegetación es verde y muy densa, CONTINENTAL se situan en Centro de Europa , Asia y norte America, DESIERTO se situan en en las zonas del planeta en las que se da el clima desértico, OCEÁNICO se situan en por las costas de Europa y de norte America, zona ártica y en la antártida su vegetación es inexistente