WARNING:
JavaScript is turned OFF. None of the links on this concept map will
work until it is reactivated.
If you need help turning JavaScript On, click here.
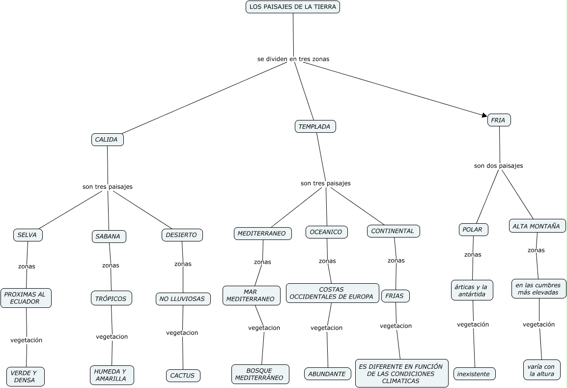
Este Cmap, tiene información relacionada con: Paisajes de la tierra, CALIDA son tres paisajes SELVA, MAR MEDITERRANEO vegetacion BOSQUE MEDITERRÁNEO, TRÓPICOS vegetacion HUMEDA Y AMARILLA, CONTINENTAL zonas FRIAS, SELVA zonas PROXIMAS AL ECUADOR, OCEANICO zonas COSTAS OCCIDENTALES DE EUROPA, ALTA MONTAÑA zonas en las cumbres más elevadas, PROXIMAS AL ECUADOR vegetación VERDE Y DENSA, CALIDA son tres paisajes DESIERTO, NO LLUVIOSAS vegetacion CACTUS, LOS PAISAJES DE LA TIERRA se dividen en tres zonas FRIA, DESIERTO zonas NO LLUVIOSAS, CALIDA son tres paisajes SABANA, SABANA zonas TRÓPICOS, FRIAS vegetacion ES DIFERENTE EN FUNCIÓN DE LAS CONDICIONES CLIMATICAS, COSTAS OCCIDENTALES DE EUROPA vegetacion ABUNDANTE, FRIA son dos paisajes ALTA MONTAÑA, TEMPLADA son tres paisajes OCEANICO, LOS PAISAJES DE LA TIERRA se dividen en tres zonas TEMPLADA, TEMPLADA son tres paisajes MEDITERRANEO