WARNING:
JavaScript is turned OFF. None of the links on this concept map will
work until it is reactivated.
If you need help turning JavaScript On, click here.
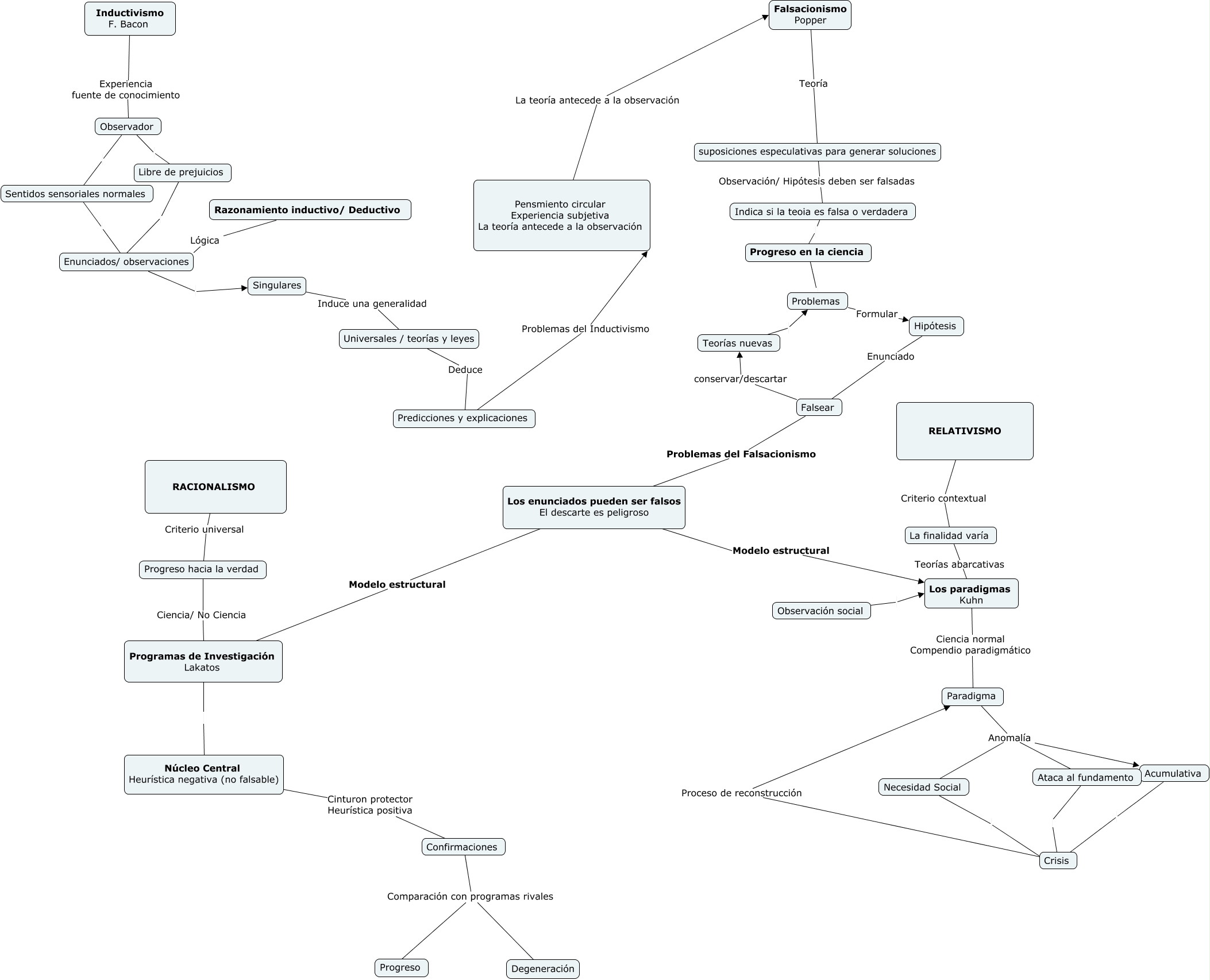
Este Cmap, tiene información relacionada con: MAPA INDUCTIVISMO FALSACIOINISMO, Sentidos sensoriales normales Enunciados/ observaciones, Progreso en la ciencia Problemas, Confirmaciones Comparación con programas rivales Progreso, Libre de prejuicios Enunciados/ observaciones, Programas de Investigación Lakatos Núcleo Central Heurística negativa (no falsable), Singulares Induce una generalidad Universales / teorías y leyes, Núcleo Central Heurística negativa (no falsable) Cinturon protector Heurística positiva Confirmaciones, Paradigma Anomalía Ataca al fundamento, Problemas Formular Hipótesis, Los enunciados pueden ser falsos El descarte es peligroso Modelo estructural Programas de Investigación Lakatos, Enunciados/ observaciones Singulares, La finalidad varía Teorías abarcativas Los paradigmas Kuhn, Pensmiento circular Experiencia subjetiva La teoría antecede a la observación La teoría antecede a la observación Falsacionismo Popper, Los enunciados pueden ser falsos El descarte es peligroso Modelo estructural Los paradigmas Kuhn, Observador Sentidos sensoriales normales, Teorías nuevas Problemas, Confirmaciones Comparación con programas rivales Degeneración, Acumulativa Crisis, RELATIVISMO Criterio contextual La finalidad varía, Falsear conservar/descartar Teorías nuevas