WARNING:
JavaScript is turned OFF. None of the links on this concept map will
work until it is reactivated.
If you need help turning JavaScript On, click here.
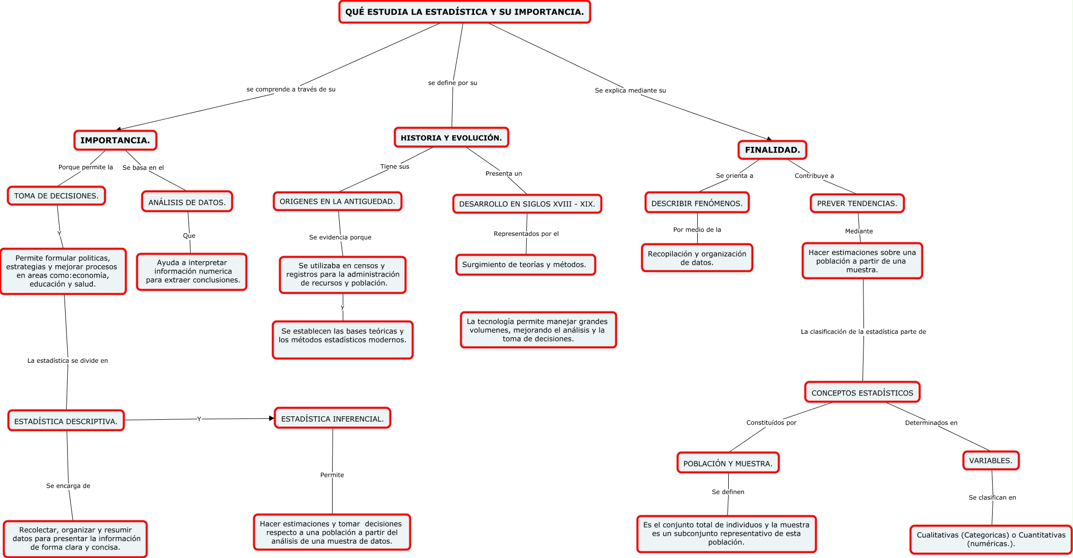
Este Cmap, tiene información relacionada con: ESTADÍSTICA Y PROBABILIDADES, QUÉ ESTUDIA LA ESTADÍSTICA Y SU IMPORTANCIA. Se explica mediante su FINALIDAD., HISTORIA Y EVOLUCIÓN. Presenta un DESARROLLO EN SIGLOS XVIII - XIX., IMPORTANCIA. Porque permite la TOMA DE DECISIONES., QUÉ ESTUDIA LA ESTADÍSTICA Y SU IMPORTANCIA. se comprende a través de su IMPORTANCIA., Hacer estimaciones sobre una población a partir de una muestra. La clasificación de la estadística parte de CONCEPTOS ESTADÍSTICOS, CONCEPTOS ESTADÍSTICOS Determinados en VARIABLES., IMPORTANCIA. Se basa en el ANÁLISIS DE DATOS., TOMA DE DECISIONES. Y Permite formular politicas, estrategias y mejorar procesos en areas como:economía, educación y salud., ANÁLISIS DE DATOS. Que Ayuda a interpretar información numerica para extraer conclusiones., DESCRIBIR FENÓMENOS. Por medio de la Recopilación y organización de datos., QUÉ ESTUDIA LA ESTADÍSTICA Y SU IMPORTANCIA. se define por su HISTORIA Y EVOLUCIÓN., HISTORIA Y EVOLUCIÓN. Tiene sus ORIGENES EN LA ANTIGUEDAD., ESTADÍSTICA DESCRIPTIVA. Se encarga de Recolectar, organizar y resumir datos para presentar la información de forma clara y concisa., CONCEPTOS ESTADÍSTICOS Constituídos por POBLACIÓN Y MUESTRA., ESTADÍSTICA DESCRIPTIVA. Y ESTADÍSTICA INFERENCIAL., Se utilizaba en censos y registros para la administración de recursos y población. y Se establecen las bases teóricas y los métodos estadísticos modernos., ORIGENES EN LA ANTIGUEDAD. Se evidencia porque Se utilizaba en censos y registros para la administración de recursos y población., FINALIDAD. Se orienta a DESCRIBIR FENÓMENOS., ESTADÍSTICA INFERENCIAL. Permite Hacer estimaciones y tomar decisiones respecto a una población a partir del análisis de una muestra de datos., Permite formular politicas, estrategias y mejorar procesos en areas como:economía, educación y salud. La estadística se divide en ESTADÍSTICA DESCRIPTIVA.