WARNING:
JavaScript is turned OFF. None of the links on this concept map will
work until it is reactivated.
If you need help turning JavaScript On, click here.
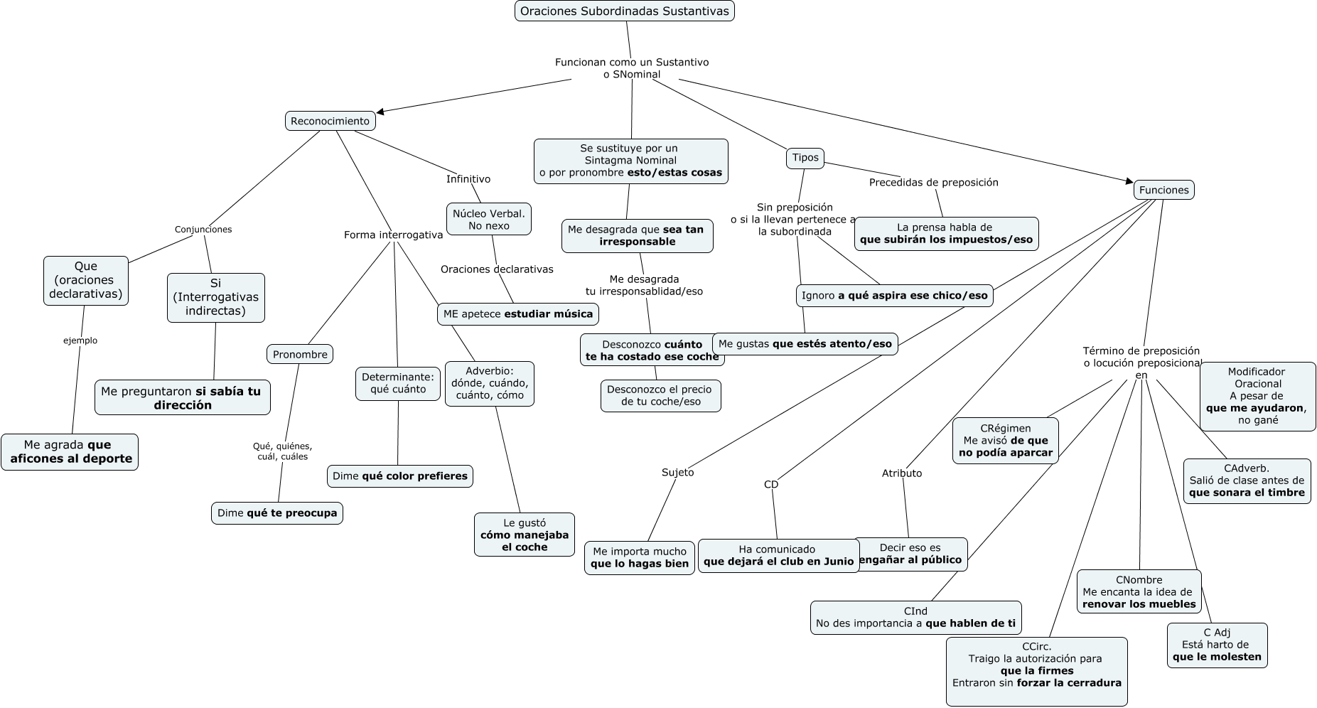
Este Cmap, tiene información relacionada con: Subordinadas Sustantivas, Desconozco cuánto te ha costado ese coche S Desconozco el precio de tu coche/eso, Funciones Término de preposición o locución preposicional en Modificador Oracional A pesar de que me ayudaron, no gané, Tipos Sin preposición o si la llevan pertenece a la subordinada Me gustas que estés atento/eso, Me desagrada que sea tan irresponsable Me desagrada tu irresponsablidad/eso Desconozco cuánto te ha costado ese coche, Funciones Término de preposición o locución preposicional en C Adj Está harto de que le molesten, Funciones Atributo Decir eso es engañar al público, Funciones Término de preposición o locución preposicional en CNombre Me encanta la idea de renovar los muebles, Funciones Sujeto Me importa mucho que lo hagas bien, Determinante: qué cuánto Dimé Dime qué color prefieres, Reconocimiento Infinitivo Núcleo Verbal. No nexo, Oraciones Subordinadas Sustantivas Funcionan como un Sustantivo o SNominal Reconocimiento, Oraciones Subordinadas Sustantivas Funcionan como un Sustantivo o SNominal Funciones, Pronombre Qué, quiénes, cuál, cuáles Dime qué te preocupa, Se sustituye por un Sintagma Nominal o por pronombre esto/estas cosas ???? Me desagrada que sea tan irresponsable, Que (oraciones declarativas) ejemplo Me agrada que aficones al deporte, Funciones Término de preposición o locución preposicional en CAdverb. Salió de clase antes de que sonara el timbre, Tipos Precedidas de preposición La prensa habla de que subirán los impuestos/eso, Reconocimiento Conjunciones Si (Interrogativas indirectas), Reconocimiento Forma interrogativa Adverbio: dónde, cuándo, cuánto, cómo, Funciones Término de preposición o locución preposicional en CCirc. Traigo la autorización para que la firmes Entraron sin forzar la cerradura