WARNING:
JavaScript is turned OFF. None of the links on this concept map will
work until it is reactivated.
If you need help turning JavaScript On, click here.
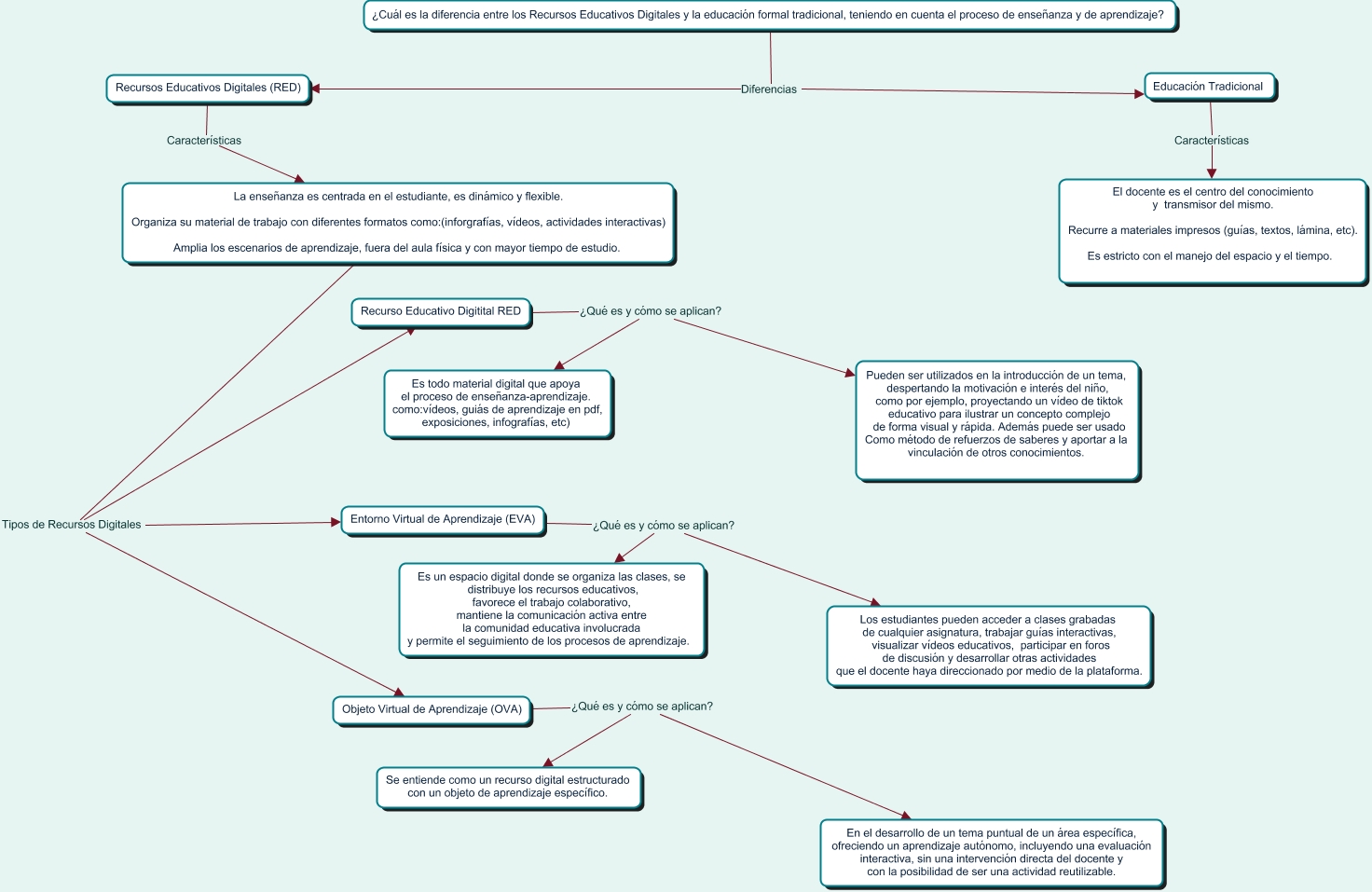
Este Cmap, tiene información relacionada con: Recursos Educativos y Educación Tradicional, La enseñanza es centrada en el estudiante, es dinámico y flexible. Organiza su material de trabajo con diferentes formatos como:(inforgrafías, vídeos, actividades interactivas) Amplia los escenarios de aprendizaje, fuera del aula física y con mayor tiempo de estudio. Tipos de Recursos Digitales Objeto Virtual de Aprendizaje (OVA), Objeto Virtual de Aprendizaje (OVA) ¿Qué es y cómo se aplican? En el desarrollo de un tema puntual de un área específica, ofreciendo un aprendizaje autónomo, incluyendo una evaluación interactiva, sin una intervención directa del docente y con la posibilidad de ser una actividad reutilizable., Recurso Educativo Digitital RED ¿Qué es y cómo se aplican? Pueden ser utilizados en la introducción de un tema, despertando la motivación e interés del niño, como por ejemplo, proyectando un vídeo de tiktok educativo para ilustrar un concepto complejo de forma visual y rápida. Además puede ser usado Como método de refuerzos de saberes y aportar a la vinculación de otros conocimientos., Entorno Virtual de Aprendizaje (EVA) ¿Qué es y cómo se aplican? Es un espacio digital donde se organiza las clases, se distribuye los recursos educativos, favorece el trabajo colaborativo, mantiene la comunicación activa entre la comunidad educativa involucrada y permite el seguimiento de los procesos de aprendizaje., Objeto Virtual de Aprendizaje (OVA) ¿Qué es y cómo se aplican? Se entiende como un recurso digital estructurado con un objeto de aprendizaje específico., Recurso Educativo Digitital RED ¿Qué es y cómo se aplican? Es todo material digital que apoya el proceso de enseñanza-aprendizaje. como:vídeos, guiás de aprendizaje en pdf, exposiciones, infografías, etc), ¿Cuál es la diferencia entre los Recursos Educativos Digitales y la educación formal tradicional, teniendo en cuenta el proceso de enseñanza y de aprendizaje? Diferencias Recursos Educativos Digitales (RED), La enseñanza es centrada en el estudiante, es dinámico y flexible. Organiza su material de trabajo con diferentes formatos como:(inforgrafías, vídeos, actividades interactivas) Amplia los escenarios de aprendizaje, fuera del aula física y con mayor tiempo de estudio. Tipos de Recursos Digitales Recurso Educativo Digitital RED, Entorno Virtual de Aprendizaje (EVA) ¿Qué es y cómo se aplican? Los estudiantes pueden acceder a clases grabadas de cualquier asignatura, trabajar guías interactivas, visualizar vídeos educativos, participar en foros de discusión y desarrollar otras actividades que el docente haya direccionado por medio de la plataforma., Recursos Educativos Digitales (RED) Características La enseñanza es centrada en el estudiante, es dinámico y flexible. Organiza su material de trabajo con diferentes formatos como:(inforgrafías, vídeos, actividades interactivas) Amplia los escenarios de aprendizaje, fuera del aula física y con mayor tiempo de estudio., ¿Cuál es la diferencia entre los Recursos Educativos Digitales y la educación formal tradicional, teniendo en cuenta el proceso de enseñanza y de aprendizaje? Diferencias Educación Tradicional, Educación Tradicional Características El docente es el centro del conocimiento y transmisor del mismo. Recurre a materiales impresos (guías, textos, lámina, etc). Es estricto con el manejo del espacio y el tiempo., La enseñanza es centrada en el estudiante, es dinámico y flexible. Organiza su material de trabajo con diferentes formatos como:(inforgrafías, vídeos, actividades interactivas) Amplia los escenarios de aprendizaje, fuera del aula física y con mayor tiempo de estudio. Tipos de Recursos Digitales Entorno Virtual de Aprendizaje (EVA)