WARNING:
JavaScript is turned OFF. None of the links on this concept map will
work until it is reactivated.
If you need help turning JavaScript On, click here.
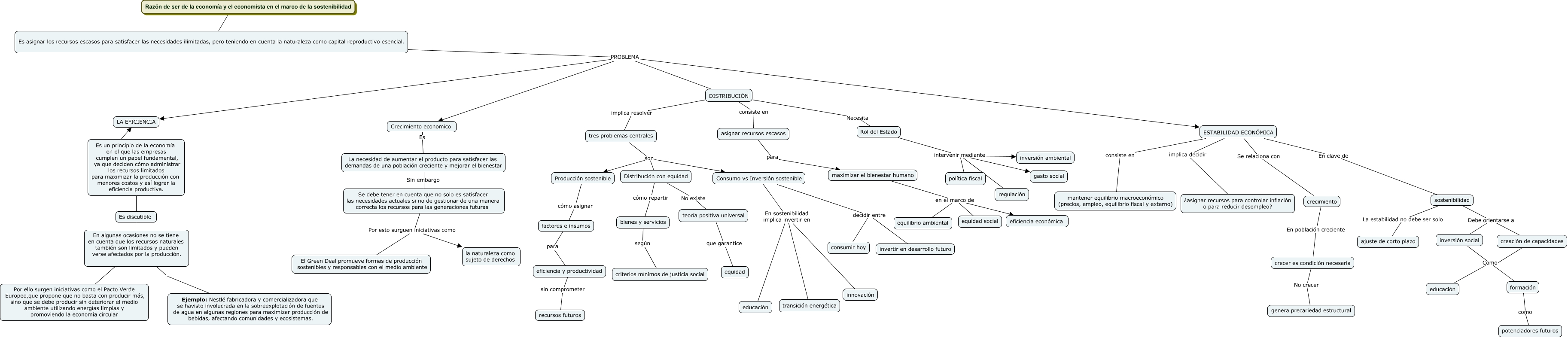
Este Cmap, tiene información relacionada con: Desarrollo Sostenible, Consumo vs Inversión sostenible decidir entre invertir en desarrollo futuro, Distribución con equidad No existe teoría positiva universal, teoría positiva universal que garantice equidad, En algunas ocasiones no se tiene en cuenta que los recursos naturales también son limitados y pueden verse afectados por la producción. Por ello surgen iniciativas como el Pacto Verde Europeo,que propone que no basta con producir más, sino que se debe producir sin deteriorar el medio ambiente utilizando energías limpias y promoviendo la economía circular, Rol del Estado intervenir mediante regulación, asignar recursos escasos para maximizar el bienestar humano, Es asignar los recursos escasos para satisfacer las necesidades ilimitadas, pero teniendo en cuenta la naturaleza como capital reproductivo esencial. ???? Razón de ser de la economía y el economista en el marco de la sostenibilidad, En algunas ocasiones no se tiene en cuenta que los recursos naturales también son limitados y pueden verse afectados por la producción. Ejemplo: Nestlé fabricadora y comercializadora que se havisto involucrada en la sobreexplotación de fuentes de agua en algunas regiones para maximizar producción de bebidas, afectando comunidades y ecosistemas., maximizar el bienestar humano en el marco de eficiencia económica, DISTRIBUCIÓN Necesita Rol del Estado, Consumo vs Inversión sostenible En sostenibilidad implica invertir en innovación, ESTABILIDAD ECONÓMICA consiste en mantener equilibrio macroeconómico (precios, empleo, equilibrio fiscal y externo), Consumo vs Inversión sostenible En sostenibilidad implica invertir en educación, sostenibilidad Debe orientarse a creación de capacidades, Es asignar los recursos escasos para satisfacer las necesidades ilimitadas, pero teniendo en cuenta la naturaleza como capital reproductivo esencial. PROBLEMA LA EFICIENCIA, Crecimiento economico Es La necesidad de aumentar el producto para satisfacer las demandas de una población creciente y mejorar el bienestar, tres problemas centrales son Producción sostenible, inversión social Como formación, maximizar el bienestar humano en el marco de equilibrio ambiental, Se debe tener en cuenta que no solo es satisfacer las necesidades actuales si no de gestionar de una manera correcta los recursos para las generaciones futuras Por esto surguen iniciativas como la naturaleza como sujeto de derechos