WARNING:
JavaScript is turned OFF. None of the links on this concept map will
work until it is reactivated.
If you need help turning JavaScript On, click here.
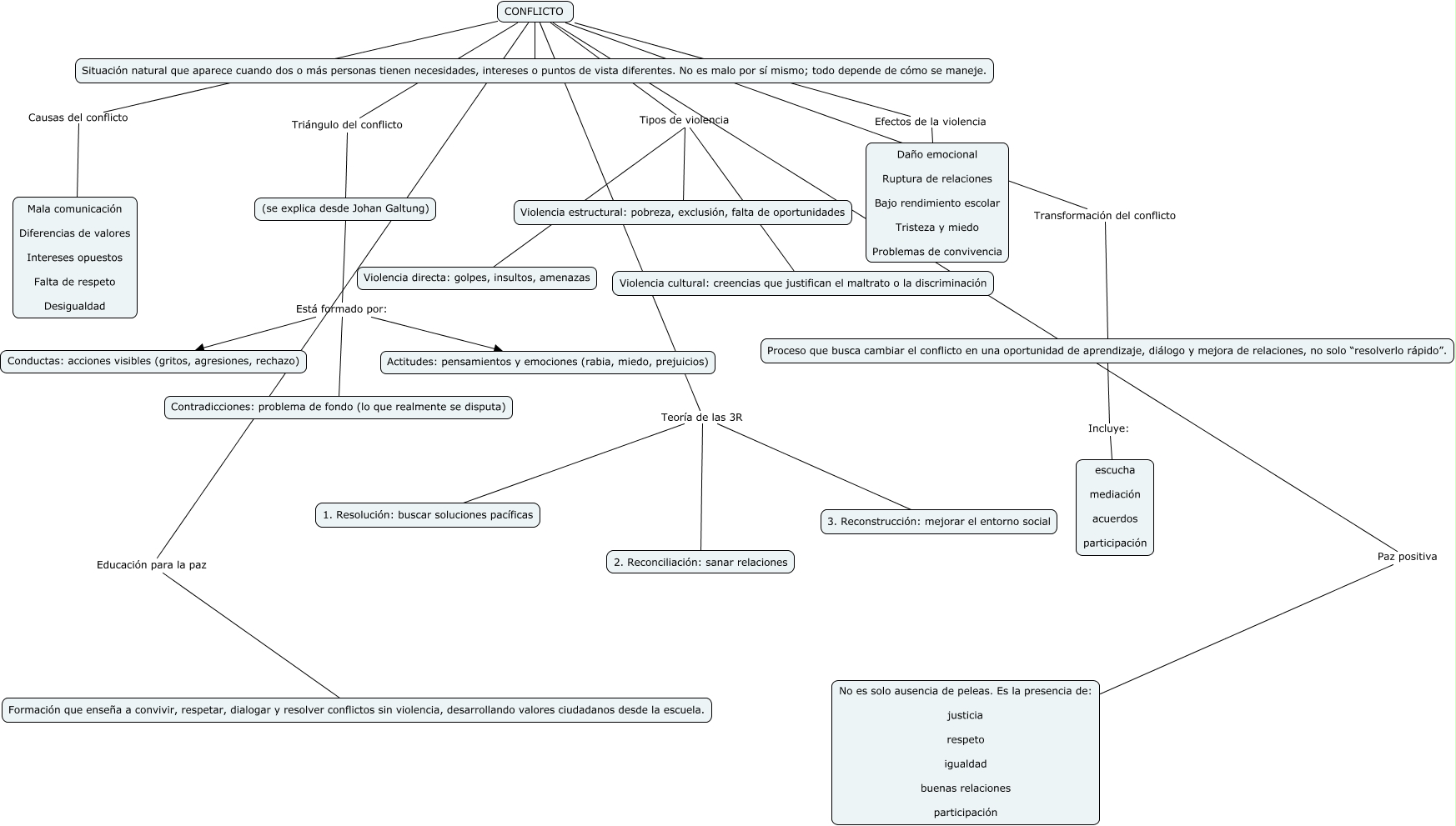
Este Cmap, tiene información relacionada con: Copia de mapa conceptual conflicto, CONFLICTO Tipos de violencia Violencia cultural: creencias que justifican el maltrato o la discriminación, Violencia directa: golpes, insultos, amenazas Tipos de violencia Violencia estructural: pobreza, exclusión, falta de oportunidades, CONFLICTO Paz positiva No es solo ausencia de peleas. Es la presencia de: justicia respeto igualdad buenas relaciones participación, CONFLICTO Teoría de las 3R 1. Resolución: buscar soluciones pacíficas, CONFLICTO Educación para la paz Formación que enseña a convivir, respetar, dialogar y resolver conflictos sin violencia, desarrollando valores ciudadanos desde la escuela., CONFLICTO Causas del conflicto Mala comunicación Diferencias de valores Intereses opuestos Falta de respeto Desigualdad, Situación natural que aparece cuando dos o más personas tienen necesidades, intereses o puntos de vista diferentes. No es malo por sí mismo; todo depende de cómo se maneje. ???? CONFLICTO, CONFLICTO Transformación del conflicto Proceso que busca cambiar el conflicto en una oportunidad de aprendizaje, diálogo y mejora de relaciones, no solo “resolverlo rápido”., CONFLICTO Tipos de violencia Violencia estructural: pobreza, exclusión, falta de oportunidades, (se explica desde Johan Galtung) Está formado por: Contradicciones: problema de fondo (lo que realmente se disputa), CONFLICTO Teoría de las 3R 2. Reconciliación: sanar relaciones, CONFLICTO Triángulo del conflicto (se explica desde Johan Galtung), CONFLICTO Efectos de la violencia Daño emocional Ruptura de relaciones Bajo rendimiento escolar Tristeza y miedo Problemas de convivencia, Proceso que busca cambiar el conflicto en una oportunidad de aprendizaje, diálogo y mejora de relaciones, no solo “resolverlo rápido”. Incluye: escucha mediación acuerdos participación, CONFLICTO Teoría de las 3R 3. Reconstrucción: mejorar el entorno social, Violencia directa: golpes, insultos, amenazas Tipos de violencia Violencia cultural: creencias que justifican el maltrato o la discriminación, (se explica desde Johan Galtung) Está formado por: Actitudes: pensamientos y emociones (rabia, miedo, prejuicios), (se explica desde Johan Galtung) Está formado por: Conductas: acciones visibles (gritos, agresiones, rechazo)