WARNING:
JavaScript is turned OFF. None of the links on this concept map will
work until it is reactivated.
If you need help turning JavaScript On, click here.
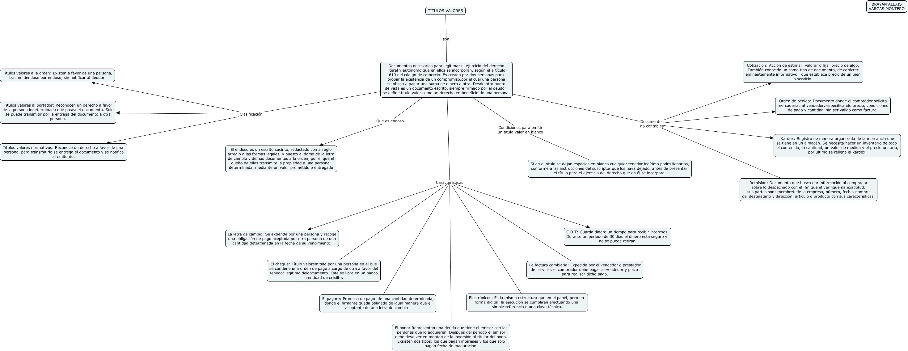
Este Cmap, tiene información relacionada con: TITULOS_VALORES, Documentos necesarios para legitimar el ejercicio del derecho literal y autónomo que en ellos se incorporan, según el artículo 619 del código de comercio. Es creado por dos personas para probar la existencia de un compromiso,por el cual una persona se obliga a pagar una suma de dinero a otra. Desde otro punto de vista es un documento escrito, siempre firmado por el deudor; se define título valor como un derecho en beneficio de una persona. Características El bono: Representan una deuda que tiene el emisor con las personas que lo adquieren. Despues del periodo el emisor debe devolver en monton de la inversión al titular del bono. Exsisten dos tipos: los que pagan intereses y los que sólo pagan fecha de maduración., Documentos necesarios para legitimar el ejercicio del derecho literal y autónomo que en ellos se incorporan, según el artículo 619 del código de comercio. Es creado por dos personas para probar la existencia de un compromiso,por el cual una persona se obliga a pagar una suma de dinero a otra. Desde otro punto de vista es un documento escrito, siempre firmado por el deudor; se define título valor como un derecho en beneficio de una persona. Características Electrónicos: Es la misma estructura que en el papel, pero en forma digital, la ejecucíon se cumplirán efectuando una simple referencia o una clave técnica., Documentos necesarios para legitimar el ejercicio del derecho literal y autónomo que en ellos se incorporan, según el artículo 619 del código de comercio. Es creado por dos personas para probar la existencia de un compromiso,por el cual una persona se obliga a pagar una suma de dinero a otra. Desde otro punto de vista es un documento escrito, siempre firmado por el deudor; se define título valor como un derecho en beneficio de una persona. Documentos no contables Orden de pedido: Documento donde el comprador solicita mercaderías al vendedor, especificando precio, condiciones de pago y cantidad, sin ser valido como factura., Documentos necesarios para legitimar el ejercicio del derecho literal y autónomo que en ellos se incorporan, según el artículo 619 del código de comercio. Es creado por dos personas para probar la existencia de un compromiso,por el cual una persona se obliga a pagar una suma de dinero a otra. Desde otro punto de vista es un documento escrito, siempre firmado por el deudor; se define título valor como un derecho en beneficio de una persona. Clasificación Títulos valores al portador: Reconocen un derecho a favor de la persona indeterminada que posea el documento. Solo se puede transmitir por la entrega del documento a otra persona., Documentos necesarios para legitimar el ejercicio del derecho literal y autónomo que en ellos se incorporan, según el artículo 619 del código de comercio. Es creado por dos personas para probar la existencia de un compromiso,por el cual una persona se obliga a pagar una suma de dinero a otra. Desde otro punto de vista es un documento escrito, siempre firmado por el deudor; se define título valor como un derecho en beneficio de una persona. Clasificación Títulos valores normativos: Reconoce un derecho a favor de una persona, para transmitirlo se entrega el documento y se notifica al emitente., Documentos necesarios para legitimar el ejercicio del derecho literal y autónomo que en ellos se incorporan, según el artículo 619 del código de comercio. Es creado por dos personas para probar la existencia de un compromiso,por el cual una persona se obliga a pagar una suma de dinero a otra. Desde otro punto de vista es un documento escrito, siempre firmado por el deudor; se define título valor como un derecho en beneficio de una persona. Documentos no contables Cotizacion: Acción de estimar, valorar o fijar precio de algo. También conocido un como tipo de documento, de carácter eminentemente informativo, que establece precio de un bien o servicio., Documentos necesarios para legitimar el ejercicio del derecho literal y autónomo que en ellos se incorporan, según el artículo 619 del código de comercio. Es creado por dos personas para probar la existencia de un compromiso,por el cual una persona se obliga a pagar una suma de dinero a otra. Desde otro punto de vista es un documento escrito, siempre firmado por el deudor; se define título valor como un derecho en beneficio de una persona. Clasificación Títulos valores al portador: Reconocen un derecho a favor de la persona indeterminada que posea el documento. Solo se puede transmitir por la entrega del documento a otra persona., Documentos necesarios para legitimar el ejercicio del derecho literal y autónomo que en ellos se incorporan, según el artículo 619 del código de comercio. Es creado por dos personas para probar la existencia de un compromiso,por el cual una persona se obliga a pagar una suma de dinero a otra. Desde otro punto de vista es un documento escrito, siempre firmado por el deudor; se define título valor como un derecho en beneficio de una persona. Características El cheque: Título valoremitido por una persona en el que se contiene una orden de pago a cargo de otra a favor del tenedor legítimo deldocumento. Este se libra en un banco o entidad de crédito., Documentos necesarios para legitimar el ejercicio del derecho literal y autónomo que en ellos se incorporan, según el artículo 619 del código de comercio. Es creado por dos personas para probar la existencia de un compromiso,por el cual una persona se obliga a pagar una suma de dinero a otra. Desde otro punto de vista es un documento escrito, siempre firmado por el deudor; se define título valor como un derecho en beneficio de una persona. Condiciones para emitir un título valor en blanco Si en el título se dejan espacios en blanco cualquier tenedor legítimo podrá llenarlos, conforme a las instrucciones del suscriptor que los haya dejado, antes de presentar el título para el ejercicio del derecho que en él se incorpora., Documentos necesarios para legitimar el ejercicio del derecho literal y autónomo que en ellos se incorporan, según el artículo 619 del código de comercio. Es creado por dos personas para probar la existencia de un compromiso,por el cual una persona se obliga a pagar una suma de dinero a otra. Desde otro punto de vista es un documento escrito, siempre firmado por el deudor; se define título valor como un derecho en beneficio de una persona. Características La letra de cambio: Se extiende por una persona y recoge una obligación de pago aceptada por otra persona de una cantidad determinada en la fecha de su vencimiento., Documentos necesarios para legitimar el ejercicio del derecho literal y autónomo que en ellos se incorporan, según el artículo 619 del código de comercio. Es creado por dos personas para probar la existencia de un compromiso,por el cual una persona se obliga a pagar una suma de dinero a otra. Desde otro punto de vista es un documento escrito, siempre firmado por el deudor; se define título valor como un derecho en beneficio de una persona. Características La factura cambiaria: Expedida por el vendedor o prestador de servicio, el comprador debe pagar al vendedor y plazo para realizar dicho pago., Documentos necesarios para legitimar el ejercicio del derecho literal y autónomo que en ellos se incorporan, según el artículo 619 del código de comercio. Es creado por dos personas para probar la existencia de un compromiso,por el cual una persona se obliga a pagar una suma de dinero a otra. Desde otro punto de vista es un documento escrito, siempre firmado por el deudor; se define título valor como un derecho en beneficio de una persona. Documentos no contables Kardex: Registro de manera organizada de la mercancía que se tiene en un almacén. Se necesita hacer un inventario de todo el contenido, la cantidad, un valor de medida y el precio unitario, por ultimo se rellena el kardex., TITULOS VALORES son Documentos necesarios para legitimar el ejercicio del derecho literal y autónomo que en ellos se incorporan, según el artículo 619 del código de comercio. Es creado por dos personas para probar la existencia de un compromiso,por el cual una persona se obliga a pagar una suma de dinero a otra. Desde otro punto de vista es un documento escrito, siempre firmado por el deudor; se define título valor como un derecho en beneficio de una persona., Documentos necesarios para legitimar el ejercicio del derecho literal y autónomo que en ellos se incorporan, según el artículo 619 del código de comercio. Es creado por dos personas para probar la existencia de un compromiso,por el cual una persona se obliga a pagar una suma de dinero a otra. Desde otro punto de vista es un documento escrito, siempre firmado por el deudor; se define título valor como un derecho en beneficio de una persona. Documentos no contables Remisión: Documento que busca dar información al comprador sobre lo despachado con el fin que el verifique ña exactitud. sus partes son: membretede la empresa, número, feche, nombre del destinatario y dirección, artículo o producto con sus características., Documentos necesarios para legitimar el ejercicio del derecho literal y autónomo que en ellos se incorporan, según el artículo 619 del código de comercio. Es creado por dos personas para probar la existencia de un compromiso,por el cual una persona se obliga a pagar una suma de dinero a otra. Desde otro punto de vista es un documento escrito, siempre firmado por el deudor; se define título valor como un derecho en beneficio de una persona. Clasificación Títulos valores a la orden: Existen a favor de una persona, trasnmitiendose por endoso, sin notificar al deudor., Documentos necesarios para legitimar el ejercicio del derecho literal y autónomo que en ellos se incorporan, según el artículo 619 del código de comercio. Es creado por dos personas para probar la existencia de un compromiso,por el cual una persona se obliga a pagar una suma de dinero a otra. Desde otro punto de vista es un documento escrito, siempre firmado por el deudor; se define título valor como un derecho en beneficio de una persona. Características C.D.T: Guarda dinero un tiempo para recibir intereses. Durante un período de 30 días el dinero esta seguro y no se puede retirar., Documentos necesarios para legitimar el ejercicio del derecho literal y autónomo que en ellos se incorporan, según el artículo 619 del código de comercio. Es creado por dos personas para probar la existencia de un compromiso,por el cual una persona se obliga a pagar una suma de dinero a otra. Desde otro punto de vista es un documento escrito, siempre firmado por el deudor; se define título valor como un derecho en beneficio de una persona. Qué es endoso El endoso es un escrito sucinto, redactado con arreglo arreglo a las formas legales, y puesto al dorso de la letra de cambio y demás documentos a la orden, por el que el dueño de ellos transmite la propiedad a una persona determinada, mediante un valor prometido o entregado, Documentos necesarios para legitimar el ejercicio del derecho literal y autónomo que en ellos se incorporan, según el artículo 619 del código de comercio. Es creado por dos personas para probar la existencia de un compromiso,por el cual una persona se obliga a pagar una suma de dinero a otra. Desde otro punto de vista es un documento escrito, siempre firmado por el deudor; se define título valor como un derecho en beneficio de una persona. Características El pagaré: Promesa de pago de una cantidad determinada, donde el firmante queda obligado de igual manera que el aceptante de una letra de cambia .