WARNING:
JavaScript is turned OFF. None of the links on this concept map will
work until it is reactivated.
If you need help turning JavaScript On, click here.
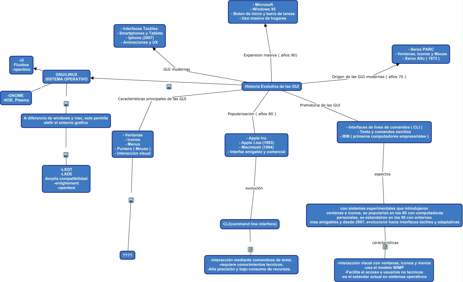
Este Cmap, tiene información relacionada con: trabajo Cmap eileen argoti eraso, Historia Evolutiva de las GUI Popularizacion ( años 80 ) - Apple Inc - Apple Lisa (1983) - Macintosh (1984) - Interfaz amigable y comercial, A diferencia de windows y mac, este permite elefir el entorno grafico -LXQT -LXDE Amplia compatibilidad -enlighement -openbox, CLI(command line interface) -interacción mediante comandoos de texto. -requiere conocimientos tecnicos. -Alta precisión y bajo consumo de recursos., Historia Evolutiva de las GUI Prehistoria de las GUI - Interfaces de lines de comandos ( CLI ) - Texto y comandos escritos - IBM ( primeros computadores empresariales ), GNU/LINUX SISTEMA OPERATIVO -i3 Fluxbox -openbox, - Apple Inc - Apple Lisa (1983) - Macintosh (1984) - Interfaz amigable y comercial evolución CLI(command line interface), - Interfaces de lines de comandos ( CLI ) - Texto y comandos escritos - IBM ( primeros computadores empresariales ) aspectos con sistemas experimentales que introdujeron ventanas e iconos, se popularizó en los 80 con computadoras personales, se estandairzo en los 90 con entornos mas amigables y desde 2007, evolucionó hacia interfaces tactiles y adaptativas, Historia Evolutiva de las GUI Expansion masiva ( años 90) - Microsoft - Windows 95 - Boton de inicio y barra de tareas - Uso masivo de hogares, Historia Evolutiva de las GUI Caracteristicas principales de las GUI - Ventanas - Iconos - Menus - Puntero ( Mouse ) - Interaccion visual, GNU/LINUX SISTEMA OPERATIVO A diferencia de windows y mac, este permite elefir el entorno grafico, con sistemas experimentales que introdujeron ventanas e iconos, se popularizó en los 80 con computadoras personales, se estandairzo en los 90 con entornos mas amigables y desde 2007, evolucionó hacia interfaces tactiles y adaptativas caracteristicas -interaccion visual con ventanas, iconos y menús -usa el modelo WIMP -Facilita el acceso a usuarios no tecnicos -es el estandar actual en sistemas operativos, Historia Evolutiva de las GUI GUI modernas - Interfaces Tactiles - Smartphones y Tablets - Iphone (2007) - Animaciones y UX, Historia Evolutiva de las GUI GNU/LINUX SISTEMA OPERATIVO, - Ventanas - Iconos - Menus - Puntero ( Mouse ) - Interaccion visual ????, GNU/LINUX SISTEMA OPERATIVO -GNOME -KDE, Plasma, Historia Evolutiva de las GUI Origen de las GUI modernas ( años 70 ) - Xerox PARC - Ventanas, Iconos y Mouse - Xerox Alto ( 1973 )