WARNING:
JavaScript is turned OFF. None of the links on this concept map will
work until it is reactivated.
If you need help turning JavaScript On, click here.
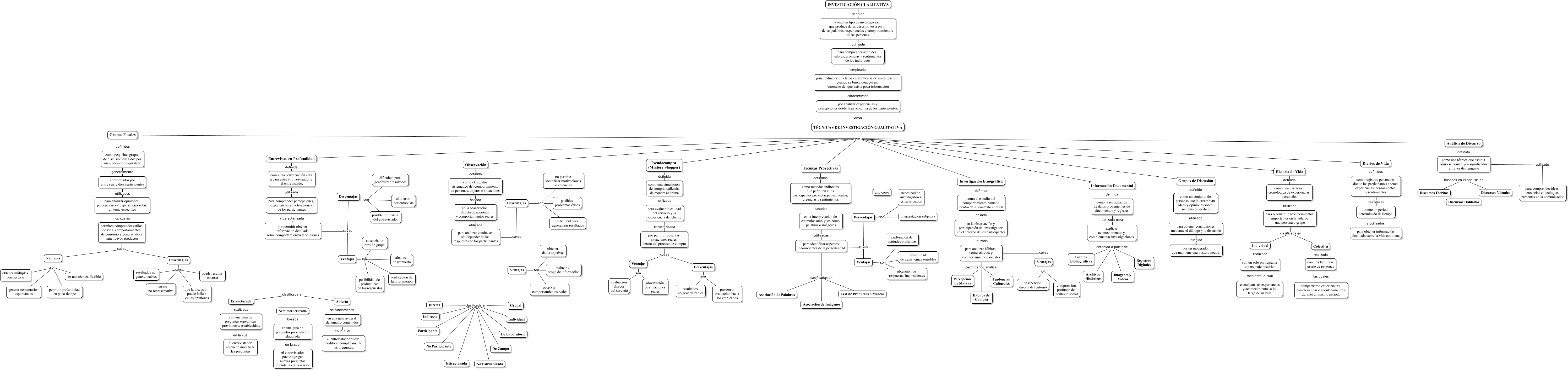
Este Cmap, tiene información relacionada con: INVESTIGACIÓN CUALITATIVA, por permitir obtener información detallada sobre comportamientos y opiniones clasificada en Abierta, para analizar conductas sin depender de las respuestas de los participantes clasificada en Grupal, Ventajas son verificación de la información, para analizar conductas sin depender de las respuestas de los participantes clasificada en Participante, como una narración cronológica de experiencias personales utilizada para reconstruir acontecimientos importantes en la vida de una persona o grupo, Historia de Vida definida como una narración cronológica de experiencias personales, Ventajas son posibilidad de tratar temas sensibles, para analizar conductas sin depender de las respuestas de los participantes clasificada en No Participante, TÉCNICAS DE INVESTIGACIÓN CUALITATIVA son Entrevistas en Profundidad, explicar acontecimientos y complementar investigaciones. obtenida a partir de Registros Digitales, Individual realizada con un solo participante o personaje histórico, Ventajas son obtención de respuestas inconscientes, Observación definida como el registro sistemático del comportamiento de personas, objetos o situaciones, por permitir observar situaciones reales dentro del proceso de compra cuyas Desventajas, Desventajas son posible influencia del entrevistador, Desventajas son dificultad para generalizar resultados, para reconstruir acontecimientos importantes en la vida de una persona o grupo clasificada en Colectiva, Desventajas son resultados no generalizables, Ventajas son observar comportamientos reales, como métodos indirectos que permiten a los participantes proyectar pensamientos, creencias y sentimientos basadas en la interpretación de estímulos ambiguos como palabras o imágenes