WARNING:
JavaScript is turned OFF. None of the links on this concept map will
work until it is reactivated.
If you need help turning JavaScript On, click here.
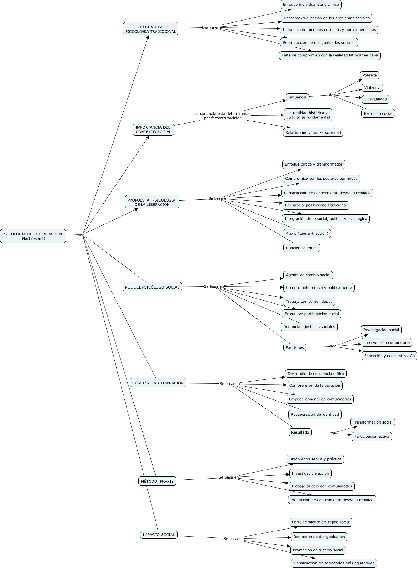
Este Cmap, tiene información relacionada con: Mapa conceptual-Yesica Alarcon, PSICOLOGÍA DE LA LIBERACIÓN (Martín-Baró) son ROL DEL PSICÓLOGO SOCIAL, ROL DEL PSICÓLOGO SOCIAL Se basa en Denuncia injusticias sociales, PROPUESTA: PSICOLOGÍA DE LA LIBERACIÓN Se basa en Praxis (teoría + acción), MÉTODO: PRAXIS Se basa en Investigación-acción, IMPACTO SOCIAL Se basa en Reducción de desigualdades, Funciones son Educación y concientización, CRÍTICA A LA PSICOLOGÍA TRADICIONAL Deriva en Enfoque individualista y clínico, CRÍTICA A LA PSICOLOGÍA TRADICIONAL Deriva en Reproducción de desigualdades sociales, IMPACTO SOCIAL Se basa en Fortalecimiento del tejido social, ROL DEL PSICÓLOGO SOCIAL Se basa en Trabaja con comunidades, IMPACTO SOCIAL Se basa en Construcción de sociedades más equitativas, Influencia de Violencia, IMPORTANCIA DEL CONTEXTO SOCIAL La conducta está determinada por factores sociales Relación individuo ↔ sociedad, IMPACTO SOCIAL Se basa en Promoción de justicia social, PSICOLOGÍA DE LA LIBERACIÓN (Martín-Baró) son MÉTODO: PRAXIS, Influencia de Exclusión social, Funciones son Intervención comunitaria, PROPUESTA: PSICOLOGÍA DE LA LIBERACIÓN Se basa en Integración de lo social, político y psicológico, CONCIENCIA Y LIBERACIÓN Se basa en Comprensión de la opresión, PROPUESTA: PSICOLOGÍA DE LA LIBERACIÓN Se basa en Construcción de conocimiento desde la realidad