WARNING:
JavaScript is turned OFF. None of the links on this concept map will
work until it is reactivated.
If you need help turning JavaScript On, click here.
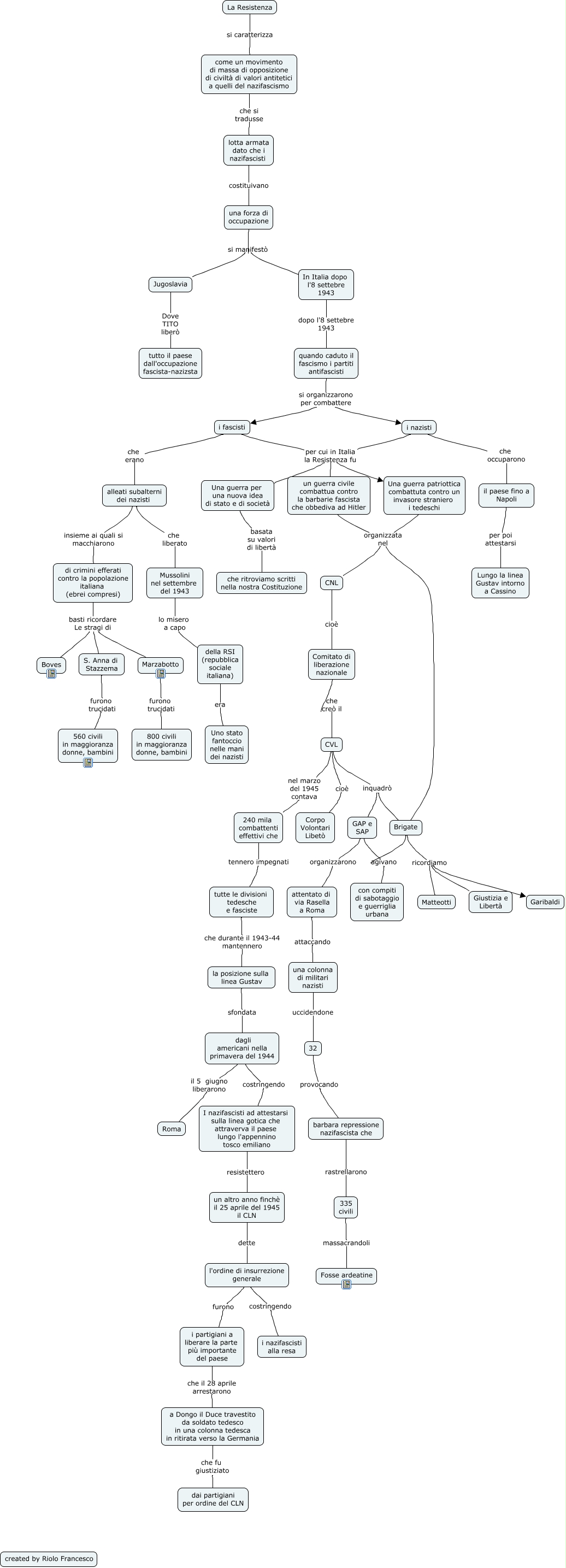
Questa Cmap, creata con IHMC CmapTools, contiene informazioni relative a: La resistenza, Una guerra patriottica combattuta contro un invasore straniero i tedeschi organizzata nel CNL, un guerra civile combattua contro la barbarie fascista che obbediva ad Hitler organizzata nel CNL, Marzabotto furono trucidati 800 civili in maggioranza donne, bambini, 32 provocando barbara repressione nazifascista che, S. Anna di Stazzema furono trucidati 560 civili in maggioranza donne, bambini, i nazisti che occuparono il paese fino a Napoli, attentato di via Rasella a Roma attaccando una colonna di militari nazisti, della RSI (repubblica sociale italiana) era Uno stato fantoccio nelle mani dei nazisti, 240 mila combattenti effettivi che tennero impegnati tutte le divisioni tedesche e fasciste, La Resistenza si caratterizza come un movimento di massa di opposizione di civiltà di valori antitetici a quelli del nazifascismo, CVL cioè Corpo Volontari Libetò, i fascisti per cui in Italia la Resistenza fu Una guerra per una nuova idea di stato e di società, 335 civili massacrandoli Fosse ardeatine, un guerra civile combattua contro la barbarie fascista che obbediva ad Hitler organizzata nel Brigate, CVL inquadrò GAP e SAP, i fascisti per cui in Italia la Resistenza fu Una guerra patriottica combattuta contro un invasore straniero i tedeschi, Brigate ricordiamo Garibaldi, barbara repressione nazifascista che rastrellarono 335 civili, quando caduto il fascismo i partiti antifascisti si organizzarono per combattere i nazisti, il paese fino a Napoli per poi attestarsi Lungo la linea Gustav intorno a Cassino