WARNING:
JavaScript is turned OFF. None of the links on this concept map will
work until it is reactivated.
If you need help turning JavaScript On, click here.
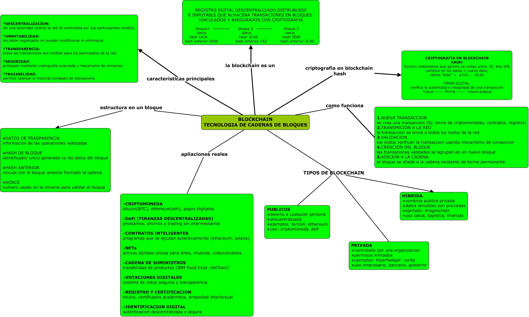
Este Cmap, tiene información relacionada con: MAPA BLOCKCHAIN, BLOCKCHAIN TECNOLOGIA DE CADENAS DE BLOQUES apliaciones reales ∘CRIPTOMONEDA bitcoin(BTC), ethereum(eth), pagos digitales. ∘DeFi (FINANZAS DESCENTRALIZADAS) prestamos, ahorros y trading sin intermediarios ∘CONTRATOS INTELIGENTES programas que se ejcutan autenticamente (ethereum, solana). ∘NFTs activos dijitales unicas para artes, musicas, coleccionables ∘CADENA DE SUMINISTROS trazabilidad de productos (IBM Food trust, VeChain) ∘VOTACIONES DIGITALES sistema de votos seguros y transparencia ∘REGISTRO Y CERTIFICACION titulos, certificados academitos, propiedad interlectual ∘IDENTIFICACION DIGITAL autenticacion descentralizada y segura, BLOCKCHAIN TECNOLOGIA DE CADENAS DE BLOQUES caracteristicas principales *DESCENTRALIZACION: sin una autoridad central la red es controlada por sus participantes (nodos). *UNMITABILIDAD: los datos registrados no pueden modificarse ni eliminarse. *TRANSPARENCIA: todos las transaciones son visibles para los participates de la red. *SEGURIDAD: protegido mediante criptografia avanzada y mecanismo de consenso. *TRAZABILIDAD: permite rastrear el historial completo de transacione., BLOCKCHAIN TECNOLOGIA DE CADENAS DE BLOQUES estructura en un bloque ∙DATOS DE TRASPARENCIA informacion de las operaciones realizadas ∙HASH DE BLOQUE identificador unico generado co los datos del bloque ∙HASH ANTERIOR vincula con el bloque anterior formado la cadena ∙NONCE numero usado en la mineria para validar el bloque, BLOCKCHAIN TECNOLOGIA DE CADENAS DE BLOQUES la blockchain es un REGISTRO DIJITAL DESCENTRALIZADO,DISTRUBUIDO E INMUTABLE QUE ALMACENA TRANSACIONES EN BLOQUES VINCULADOS Y ASEGURADOS CON CRIPTOGRAFIA bloque1 ---------- bloque 2 --------- bloque 3 datos datos datos hash 1A2b hash 3C4D hash 5E6F hash anterior:0000 hash anterior:1A2 hash anterior:3C4D, BLOCKCHAIN TECNOLOGIA DE CADENAS DE BLOQUES TIPOS DE BLOCKCHAIN PRIVADA ∗controlado por una organizacion ∗permisos limitados ∗ejemplos: Hiperfedajer. corda ∗uso empresario, bancario, gobierno, BLOCKCHAIN TECNOLOGIA DE CADENAS DE BLOQUES criptografia en blockchain hash CRIPTOGRAFIA EN BLOCKCHAIN HASH: funcion matematica que genera un codijo unico. Ej: sha-256 cambios en los datos = nuevo dato; datos:"hola" → a315......9c2d FIRMA DIJITAL: verifica la autentidad e integridad de una transaccion *clave ----- *firma ------ *clave publica, BLOCKCHAIN TECNOLOGIA DE CADENAS DE BLOQUES TIPOS DE BLOCKCHAIN PUBLICOS ∗abierto a cualquier persona ∗descentralizada ∗ejemplos: bircoin, ethereum ∗uso: criptomoneda, defi, BLOCKCHAIN TECNOLOGIA DE CADENAS DE BLOQUES como funciona 1.NUEVA TRANSACCION se crea una transaccion (Ej: envio de criptomonedas, contratos, registro) 2.TRANSMICION A LA RED la transaccion se envia a todos los nodos de la red 3.VALIDACION los nodos verifican la transaccion usando mecanismo de conseccion 4.CREACION DEL BLOQUE las transaciones validades se agrupan en un nuevo bloque 5.ADICION A LA CADENA el bloque se añade a la cadena existente de forma permanente, BLOCKCHAIN TECNOLOGIA DE CADENAS DE BLOQUES TIPOS DE BLOCKCHAIN HIBRIDA ∗combina publica privada ∗datos sensibles son pricvadas ∗ejemplo: dragonchain ∗uso salud, logistica, finanzas