WARNING:
JavaScript is turned OFF. None of the links on this concept map will
work until it is reactivated.
If you need help turning JavaScript On, click here.
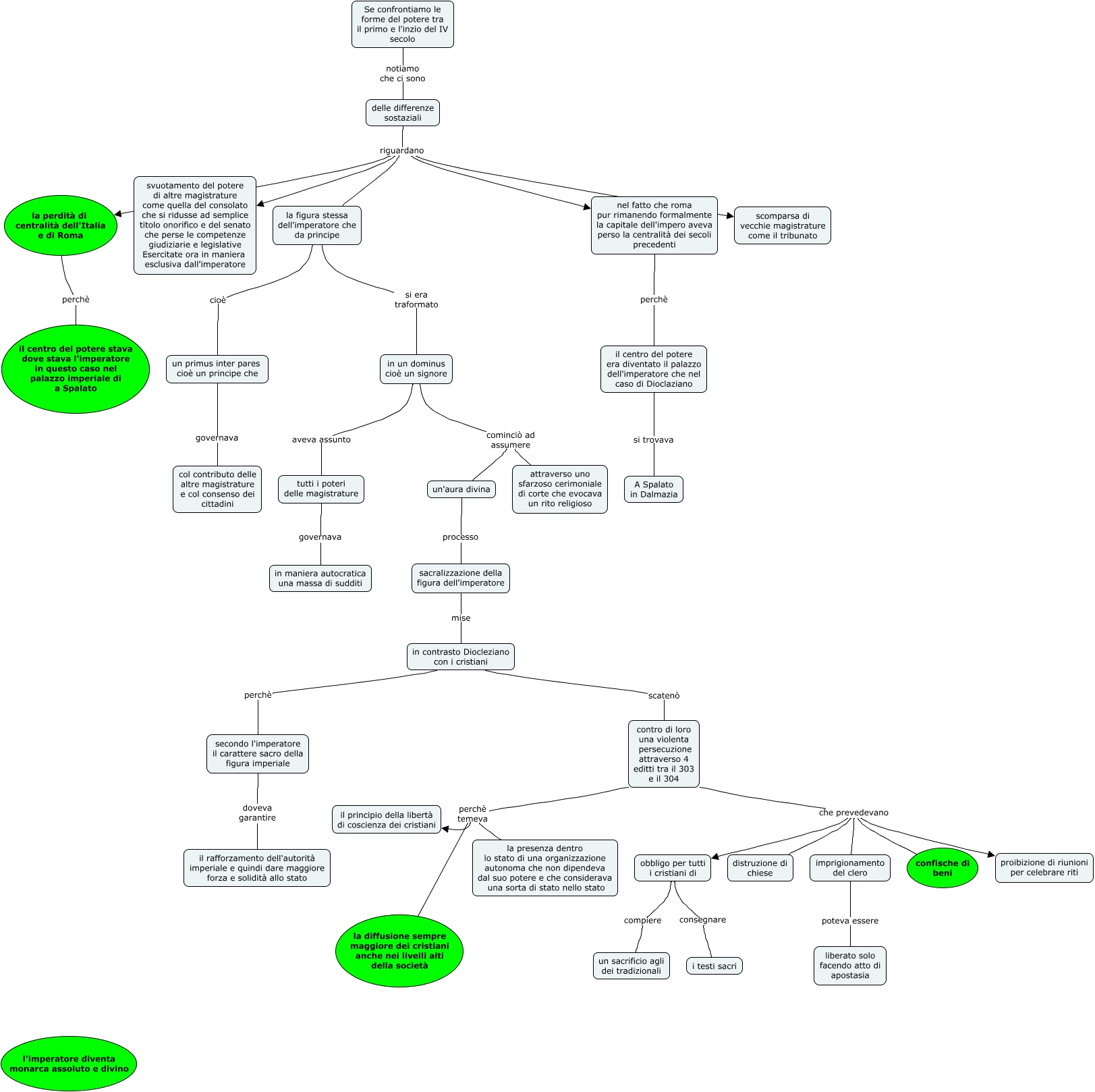
Questa Cmap, creata con IHMC CmapTools, contiene informazioni relative a: l'imperatore diventa un monarca assoluto e divino, delle differenze sostaziali riguardano nel fatto che roma pur rimanendo formalmente la capitale dell'impero aveva perso la centralità dei secoli precedenti, obbligo per tutti i cristiani di compiere un sacrificio agli dei tradizionali, la figura stessa dell'imperatore che da principe cioè un primus inter pares cioè un principe che, Se confrontiamo le forme del potere tra il primo e l'inzio del IV secolo notiamo che ci sono delle differenze sostaziali, contro di loro una violenta persecuzione attraverso 4 editti tra il 303 e il 304 perchè temeva il principio della libertà di coscienza dei cristiani, delle differenze sostaziali riguardano svuotamento del potere di altre magistrature come quella del consolato che si ridusse ad semplice titolo onorifico e del senato che perse le competenze giudiziarie e legislative Esercitate ora in maniera esclusiva dall'imperatore, delle differenze sostaziali riguardano scomparsa di vecchie magistrature come il tribunato, la perdità di centralità dell'Italia e di Roma perchè il centro del potere stava dove stava l'imperatore in questo caso nel palazzo imperiale di a Spalato, contro di loro una violenta persecuzione attraverso 4 editti tra il 303 e il 304 che prevedevano obbligo per tutti i cristiani di, la figura stessa dell'imperatore che da principe si era traformato in un dominus cioè un signore, in un dominus cioè un signore cominciò ad assumere un'aura divina, il centro del potere era diventato il palazzo dell'imperatore che nel caso di Dioclaziano si trovava A Spalato in Dalmazia, in contrasto Diocleziano con i cristiani scatenò contro di loro una violenta persecuzione attraverso 4 editti tra il 303 e il 304, delle differenze sostaziali riguardano la perdità di centralità dell'Italia e di Roma, contro di loro una violenta persecuzione attraverso 4 editti tra il 303 e il 304 perchè temeva la presenza dentro lo stato di una organizzazione autonoma che non dipendeva dal suo potere e che considerava una sorta di stato nello stato, in un dominus cioè un signore aveva assunto tutti i poteri delle magistrature, delle differenze sostaziali riguardano la figura stessa dell'imperatore che da principe, contro di loro una violenta persecuzione attraverso 4 editti tra il 303 e il 304 che prevedevano confische di beni, contro di loro una violenta persecuzione attraverso 4 editti tra il 303 e il 304 che prevedevano distruzione di chiese, un primus inter pares cioè un principe che governava col contributo delle altre magistrature e col consenso dei cittadini