WARNING:
JavaScript is turned OFF. None of the links on this concept map will
work until it is reactivated.
If you need help turning JavaScript On, click here.
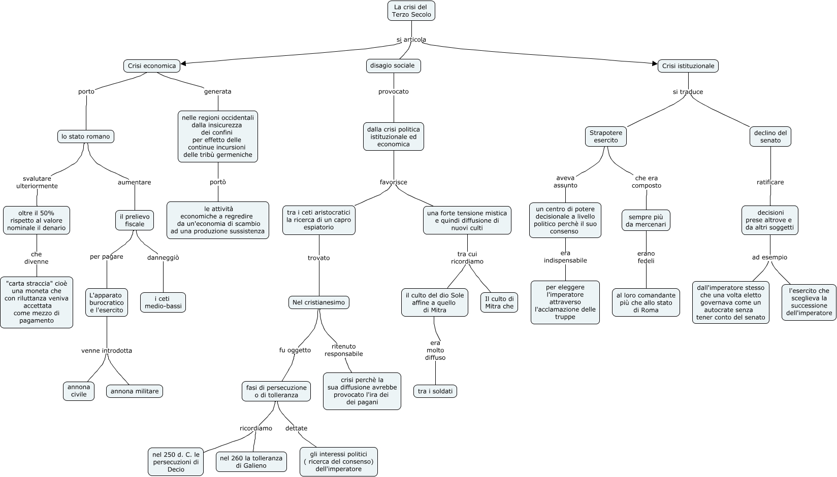
Questa Cmap, creata con IHMC CmapTools, contiene informazioni relative a: La crisi del terzo secolo, declino del senato ratificare decisioni prese altrove e da altri soggetti, fasi di persecuzione o di tolleranza ricordiamo nel 250 d. C. le persecuzioni di Decio, Crisi istituzionale si traduce declino del senato, il culto del dio Sole affine a quello di Mitra era molto diffuso tra i soldati, Crisi istituzionale si traduce Strapotere esercito, lo stato romano aumentare il prelievo fiscale, Crisi economica generata nelle regioni occidentali dalla insicurezza dei confini per effetto delle continue incursioni delle tribù germeniche, sempre più da mercenari erano fedeli al loro comandante più che allo stato di Roma, il prelievo fiscale danneggiò i ceti medio-bassi, oltre il 50% rispetto al valore nominale il denario che divenne "carta straccia" cioè una moneta che con riluttanza veniva accettata come mezzo di pagamento, una forte tensione mistica e quindi diffusione di nuovi culti tra cui ricordiamo il culto del dio Sole affine a quello di Mitra, dalla crisi politica istituzionale ed economica favorisce tra i ceti aristocratici la ricerca di un capro espiatorio, fasi di persecuzione o di tolleranza ricordiamo nel 260 la tolleranza di Galieno, decisioni prese altrove e da altri soggetti ad esempio l'esercito che sceglieva la successione dell'imperatore, dalla crisi politica istituzionale ed economica favorisce una forte tensione mistica e quindi diffusione di nuovi culti, Strapotere esercito che era composto sempre più da mercenari, Nel cristianesimo fu oggetto fasi di persecuzione o di tolleranza, Crisi economica porto lo stato romano, lo stato romano svalutare ulteriormente oltre il 50% rispetto al valore nominale il denario, La crisi del Terzo Secolo si articola disagio sociale