WARNING:
JavaScript is turned OFF. None of the links on this concept map will
work until it is reactivated.
If you need help turning JavaScript On, click here.
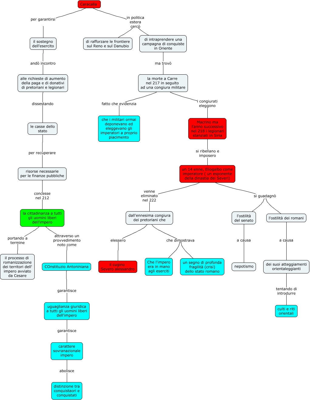
Questa Cmap, creata con IHMC CmapTools, contiene informazioni relative a: L'impero in mano agli eserciti, carattere sovranazionale impero abolisce distinzione tra conquistaori e conquistati, di intraprendere una campagna di conquiste in Oriente ma trovò la morte a Carre nel 217 in seguito ad una congiura militare, l'ostilità dei romani a causa dei suoi atteggiamenti orientaleggianti, uguaglianza giuridica a tutti gli uomini liberi dell'impero garantisce carattere sovranazionale impero, Caracalla per garantirsi il sostegno dell'esercito, un 14 enne, Eliogalbo come imperatore ( un esponente della dinastia dei Severi) venne eliminato nel 222 dall'ennesima congiura dei pretoriani che, le casse dello stato per recuperare risorse necessarie per le finanze pubbliche, COnstituzio Antoniniana garantisce uguaglianza giuridica a tutti gli uomini liberi dell'impero, la cittadinanza a tutti gli uomini liberi dell'impero attraverso un provvedimento noto come COnstituzio Antoniniana, la cittadinanza a tutti gli uomini liberi dell'impero portando a termine il processo di romanizzazione dei territori dell' impero avviato da Cesare, Caracalla in politica estera cercò di rafforzare le frontiere sul Reno e sul Danubio, un 14 enne, Eliogalbo come imperatore ( un esponente della dinastia dei Severi) si guadagnò l'ostilità dei romani, risorse necessarie per le finanze pubbliche concesse nel 212 la cittadinanza a tutti gli uomini liberi dell'impero, il sostegno dell'esercito andò incontro alle richieste di aumento della paga e di donativi di pretoriani e legionari, la morte a Carre nel 217 in seguito ad una congiura militare i congiurati eleggono Macrino ma l'anno successivo nel 218 i legionari stanziati in Siria, dall'ennesima congiura dei pretoriani che che dimostrava Che l'impero era in mano agli eserciti, l'ostilità del senato a causa nepotismo, dei suoi atteggiamenti orientaleggianti tentando di introdurre culti e riti orientali, alle richieste di aumento della paga e di donativi di pretoriani e legionari dissestando le casse dello stato, dall'ennesima congiura dei pretoriani che elessero il cugino Severo alessandro