WARNING:
JavaScript is turned OFF. None of the links on this concept map will
work until it is reactivated.
If you need help turning JavaScript On, click here.
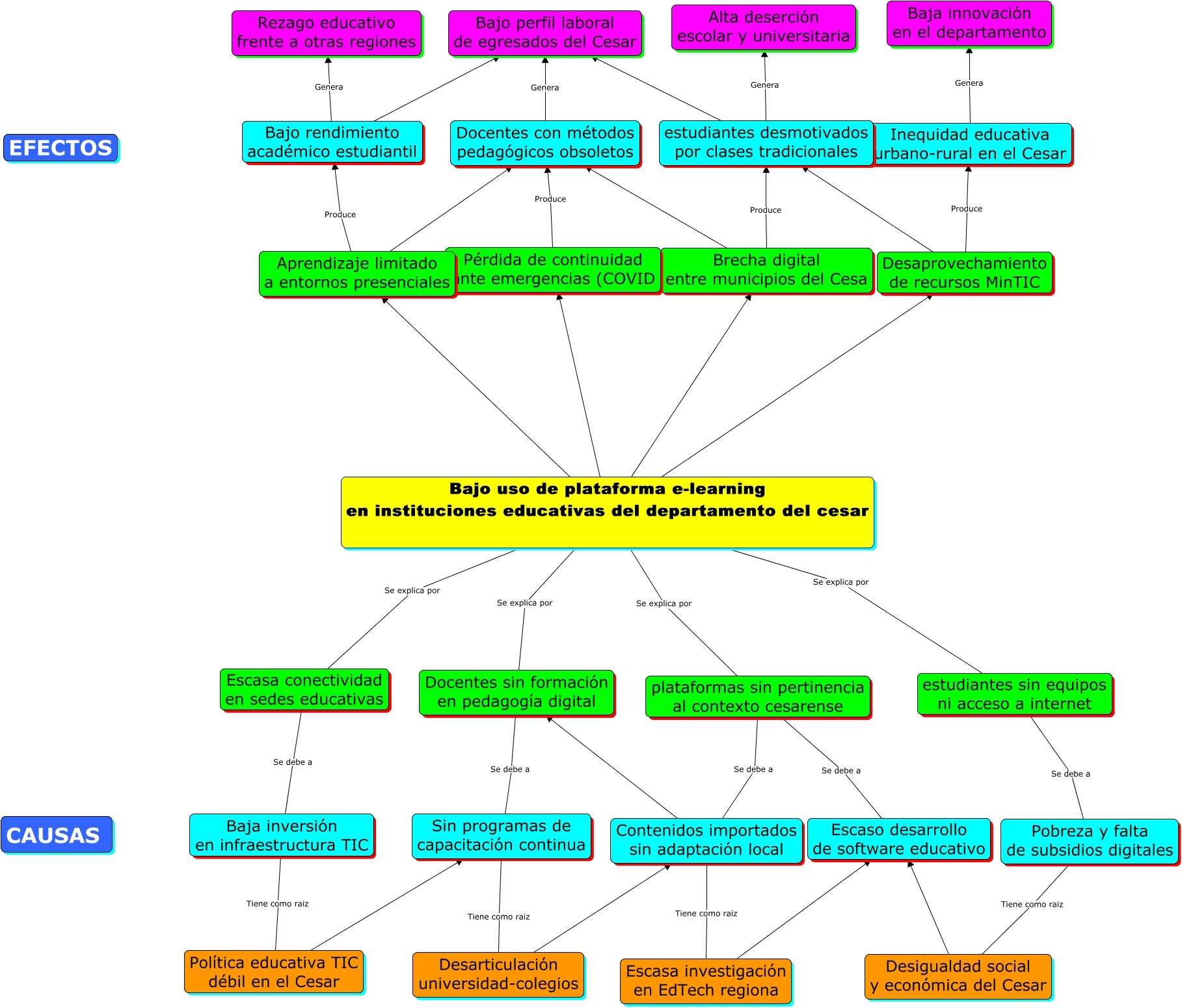
Este Cmap, tiene información relacionada con: ARBOL DEL PROBLEMA, Brecha digital entre municipios del Cesa Produce estudiantes desmotivados por clases tradicionales, Bajo uso de plataforma e-learning en instituciones educativas del departamento del cesar Brecha digital entre municipios del Cesa, estudiantes sin equipos ni acceso a internet Se debe a Pobreza y falta de subsidios digitales, Aprendizaje limitado a entornos presenciales Docentes con métodos pedagógicos obsoletos, Bajo uso de plataforma e-learning en instituciones educativas del departamento del cesar Se explica por Escasa conectividad en sedes educativas, Bajo uso de plataforma e-learning en instituciones educativas del departamento del cesar Pérdida de continuidad ante emergencias (COVID, Desaprovechamiento de recursos MinTIC estudiantes desmotivados por clases tradicionales, plataformas sin pertinencia al contexto cesarense Se debe a Escaso desarrollo de software educativo, Desarticulación universidad-colegios Contenidos importados sin adaptación local, Brecha digital entre municipios del Cesa Docentes con métodos pedagógicos obsoletos, Escasa investigación en EdTech regiona Escaso desarrollo de software educativo, Bajo uso de plataforma e-learning en instituciones educativas del departamento del cesar Desaprovechamiento de recursos MinTIC, estudiantes desmotivados por clases tradicionales Genera Alta deserción escolar y universitaria, Escasa conectividad en sedes educativas Se debe a Baja inversión en infraestructura TIC, Contenidos importados sin adaptación local Docentes sin formación en pedagogía digital, Bajo uso de plataforma e-learning en instituciones educativas del departamento del cesar Se explica por plataformas sin pertinencia al contexto cesarense, Pérdida de continuidad ante emergencias (COVID Produce Docentes con métodos pedagógicos obsoletos, Docentes sin formación en pedagogía digital Se debe a Sin programas de capacitación continua, Política educativa TIC débil en el Cesar Sin programas de capacitación continua, plataformas sin pertinencia al contexto cesarense Se debe a Contenidos importados sin adaptación local