WARNING:
JavaScript is turned OFF. None of the links on this concept map will
work until it is reactivated.
If you need help turning JavaScript On, click here.
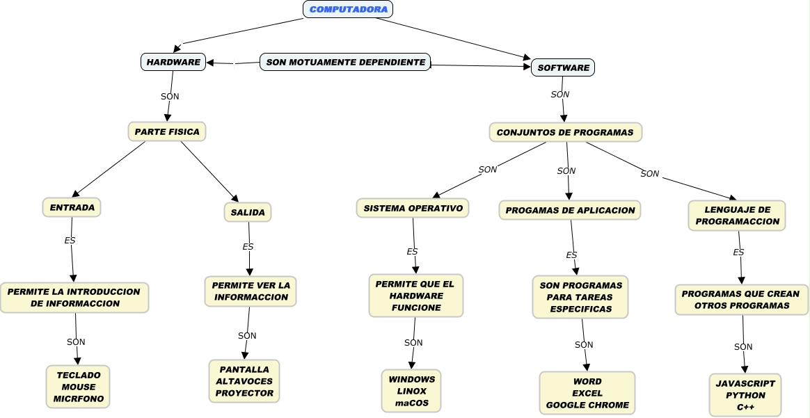
Este Cmap, tiene información relacionada con: TRABAJO COLABORATIVO, LENGUAJE DE PROGRAMACCION ES PROGRAMAS QUE CREAN OTROS PROGRAMAS, PERMITE VER LA INFORMACCION SON PANTALLA ALTAVOCES PROYECTOR, COMPUTADORA SOFTWARE, SOFTWARE SON MOTUAMENTE DEPENDIENTE, PARTE FISICA ENTRADA, PARTE FISICA SALIDA, CONJUNTOS DE PROGRAMAS SON PROGAMAS DE APLICACION, ENTRADA ES PERMITE LA INTRODUCCION DE INFORMACCION, PERMITE QUE EL HARDWARE FUNCIONE SON WINDOWS LINOX maCOS, HARDWARE SON PARTE FISICA, SOFTWARE SON CONJUNTOS DE PROGRAMAS, SON MOTUAMENTE DEPENDIENTE HARDWARE, COMPUTADORA HARDWARE, CONJUNTOS DE PROGRAMAS SON SISTEMA OPERATIVO, SISTEMA OPERATIVO ES PERMITE QUE EL HARDWARE FUNCIONE, PERMITE LA INTRODUCCION DE INFORMACCION SON TECLADO MOUSE MICRFONO, SON PROGRAMAS PARA TAREAS ESPECIFICAS SON WORD EXCEL GOOGLE CHROME, CONJUNTOS DE PROGRAMAS SON LENGUAJE DE PROGRAMACCION, PROGRAMAS QUE CREAN OTROS PROGRAMAS SON JAVASCRIPT PYTHON C++, SALIDA ES PERMITE VER LA INFORMACCION