WARNING:
JavaScript is turned OFF. None of the links on this concept map will
work until it is reactivated.
If you need help turning JavaScript On, click here.
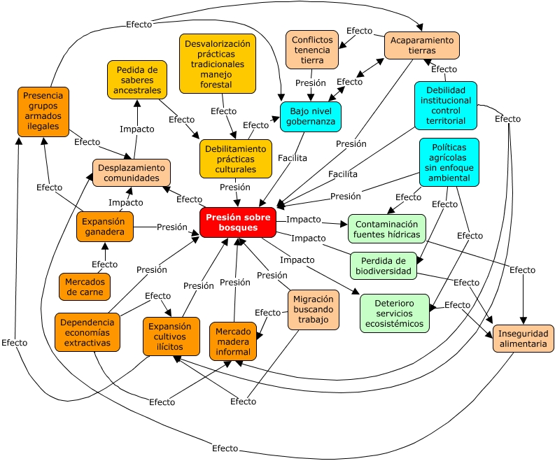
Este Cmap, tiene información relacionada con: Deforestación Putumayo, Conflictos tenencia tierra Presión Bajo nivel gobernanza, Expansión cultivos ilícitos Efecto Presencia grupos armados ilegales, Contaminación fuentes hídricas Efecto Inseguridad alimentaria, Migración buscando trabajo Efecto Mercado madera informal, Políticas agrícolas sin enfoque ambiental Efecto Deterioro servicios ecosistémicos, Presión sobre bosques Efecto Desplazamiento comunidades, Expansión ganadera Presión Presión sobre bosques, Dependencia economías extractivas Presión Presión sobre bosques, Políticas agrícolas sin enfoque ambiental Efecto Perdida de biodiversidad, Dependencia economías extractivas Efecto Expansión cultivos ilícitos, Expansión ganadera Impacto Desplazamiento comunidades, Desvalorización prácticas tradicionales manejo forestal Efecto Debilitamiento prácticas culturales, Debilitamiento prácticas culturales Efecto Bajo nivel gobernanza, Debilitamiento prácticas culturales Presión Presión sobre bosques, Bajo nivel gobernanza Efecto Acaparamiento tierras, Inseguridad alimentaria Efecto Desplazamiento comunidades, Mercados de carne Efecto Expansión ganadera, Bajo nivel gobernanza Facilita Presión sobre bosques, Expansión ganadera Efecto Presencia grupos armados ilegales, Presencia grupos armados ilegales Efecto Acaparamiento tierras