Warning:
JavaScript is turned OFF. None of the links on this page will work until it is reactivated.
If you need help turning JavaScript On, click here.
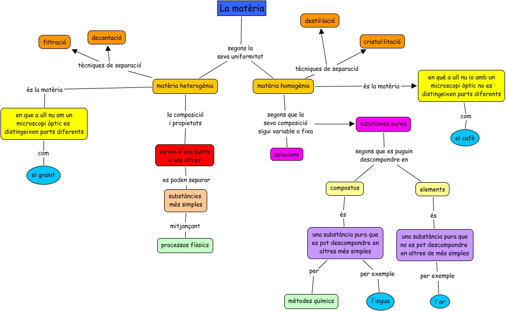
Este Cmap, tiene información relacionada con: la matèria, matèria heterogènia la composició i propietats varien d'uns punts a uns altres, elements és una substància pura que no es pot descompondre en altres de més simples, matèria heterogènia tècniques de separació decantació, compostos és una substància pura que es pot descompondre en altres més simples, matèria heterogènia tècniques de separació filtració, substànies pures segons que es puguin descompondre en elements, varien d'uns punts a uns altres es poden separar substàncies més simples, substànies pures segons que es puguin descompondre en compostos, La matèria segons la seva uniformitat matèria heterogènia, matèria homogènia tècniques de separació destil·lació, substàncies més simples mitjançant processos físsics, una substància pura que no es pot descompondre en altres de més simples per exemple l'or, una substància pura que es pot descompondre en altres més simples per mètodes químics, una substància pura que es pot descompondre en altres més simples per exemple l'aigua, matèria homogènia segons que la seva composició sigui variable o fixa solucions, en què a ull nu io amb un microscopi òptic no es distingeixen parts diferents com el cafè, matèria heterogènia és la matèria en que a ull nu am un microscopi òptic es distingeixen parts diferents, en que a ull nu am un microscopi òptic es distingeixen parts diferents com el granit, matèria homogènia tècniques de separació cristal·litació, matèria homogènia és la matèria en què a ull nu io amb un microscopi òptic no es distingeixen parts diferents