Warning:
JavaScript is turned OFF. None of the links on this page will work until it is reactivated.
If you need help turning JavaScript On, click here.
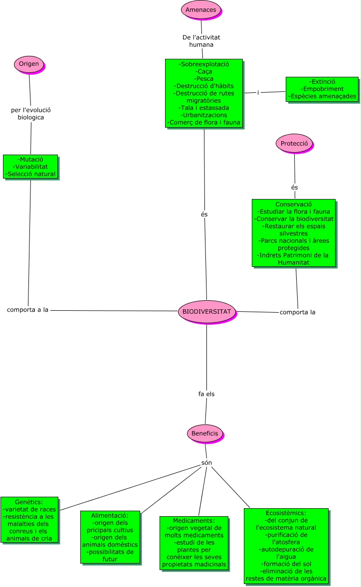
Este Cmap, tiene información relacionada con: La biodiversitat, Beneficis són Medicaments: -origen vegetal de molts medicaments -estudi de les plantes per conèixer les seves propietats madicinals, Beneficis són Genètics: -varietat de races -resistència a les malalties dels conreus i els animals de cria, Beneficis són Ecosistèmics: -del conjun de l'ecosistema natural -purificació de l'atosfera -autodepuració de l'aigua -formació del sol -eliminació de les restes de matèria orgànica, -Mutació -Variabilitat -Selecció natural comporta a la BIODIVERSITAT, Protecció és Conservació -Estudiar la flora i fauna -Conservar la biodiversitat -Restaurar els espais silvestres -Parcs nacionals i àrees protegides -Indrets Patrimoni de la Humanitat, Origen per l'evolució biologica -Mutació -Variabilitat -Selecció natural, Amenaces De l'activitat humana -Sobreexplotació -Caça -Pesca -Destrucció d'hàbits -Destrucció de rutes migratòries -Tala i estassada -Urbanitzacions -Comerç de flora i fauna, Conservació -Estudiar la flora i fauna -Conservar la biodiversitat -Restaurar els espais silvestres -Parcs nacionals i àrees protegides -Indrets Patrimoni de la Humanitat comporta la BIODIVERSITAT, -Sobreexplotació -Caça -Pesca -Destrucció d'hàbits -Destrucció de rutes migratòries -Tala i estassada -Urbanitzacions -Comerç de flora i fauna i -Extinció -Empobriment -Espècies amenaçades, Beneficis són Alimentació: -origen dels pricipals cultius -origen dels animals domèstics -possibilitats de futur, BIODIVERSITAT fa els Beneficis, -Sobreexplotació -Caça -Pesca -Destrucció d'hàbits -Destrucció de rutes migratòries -Tala i estassada -Urbanitzacions -Comerç de flora i fauna és BIODIVERSITAT