Warning:
JavaScript is turned OFF. None of the links on this page will work until it is reactivated.
If you need help turning JavaScript On, click here.
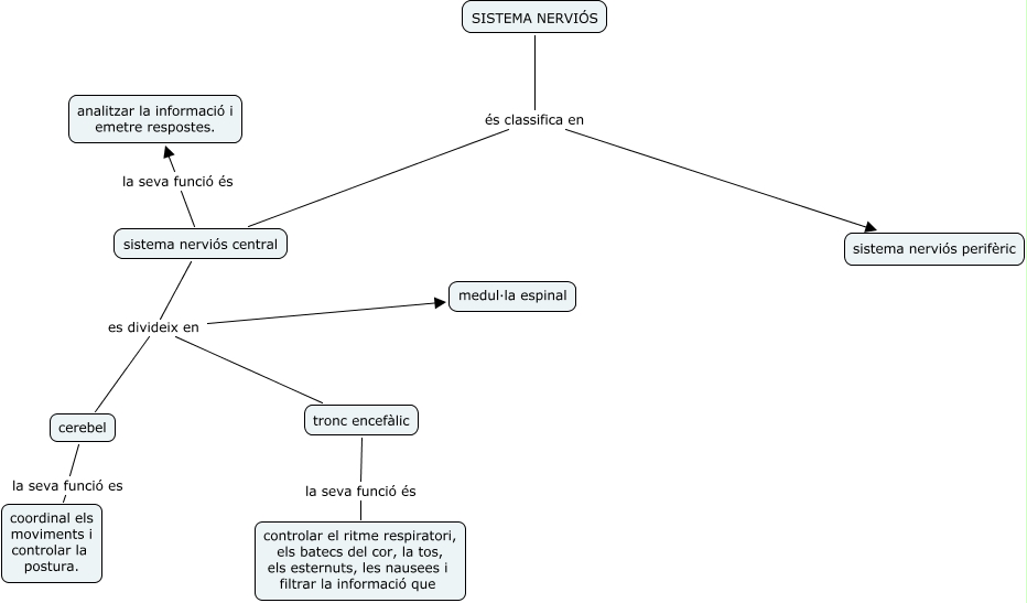
Este Cmap, tiene información relacionada con: 未命名 2, sistema nerviós central es divideix en tronc encefàlic, SISTEMA NERVIÓS és classifica en sistema nerviós central, cerebel la seva funció es coordinal els moviments i controlar la postura., sistema nerviós central es divideix en cerebel, SISTEMA NERVIÓS és classifica en sistema nerviós perifèric, tronc encefàlic la seva funció és controlar el ritme respiratori, els batecs del cor, la tos, els esternuts, les nausees i filtrar la informació que, sistema nerviós central es divideix en medul·la espinal, sistema nerviós central la seva funció és analitzar la informació i emetre respostes.