Warning:
JavaScript is turned OFF. None of the links on this page will work until it is reactivated.
If you need help turning JavaScript On, click here.
The Concept Map you are trying to access has information related to:
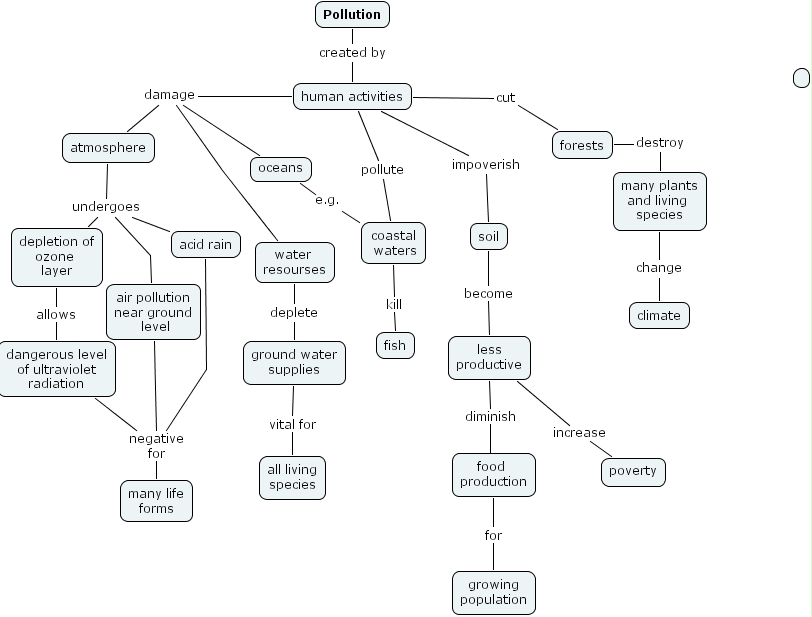
atmosphere undergoes acid rain, atmosphere undergoes depletion of ozone layer, atmosphere undergoes air pollution near ground level, Pollution created by human activities, many plants and living species change climate, human activities damage oceans, human activities damage atmosphere, human activities damage water resourses, coastal waters kill fish, forests destroy many plants and living species, dangerous level of ultraviolet radiation negative for many life forms, oceans e.g. coastal waters, less productive diminish ????, water resourses deplete ground water supplies, human activities pollute coastal waters, depletion of ozone layer allows dangerous level of ultraviolet radiation, ground water supplies vital for all living species, air pollution near ground level negative for many life forms, food production for growing population, human activities cut forests, acid rain negative for many life forms, less productive increase poverty, soil become less productive, human activities impoverish soil