Warning:
JavaScript is turned OFF. None of the links on this page will work until it is reactivated.
If you need help turning JavaScript On, click here.
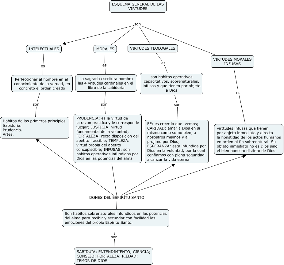
Este Cmap, tiene información relacionada con: MAPA CONCEPTUAL, MORALES es La sagrada escritura nombra las 4 vritudes cardinales en el libro de la sabiduria, Perfeccionar al hombre en el conocimiento de la verdad, en concreto el orden creado son Habitos de los primeros principios. Sabiduria. Prudencia. Artes., La sagrada escritura nombra las 4 vritudes cardinales en el libro de la sabiduria son PRUDENCIA: es la virtud de la razon practica y le corresponde juzgar; JUSTICIA: virtud fundamental de la voluntad; FORTALEZA: recta disposicion del apetito irascible; TEMPLEZA: virtud propia del apetito concupiscible; INFUSAS: son habitos operativos infundidos por Dios en las potencias del alma, Son habitos sobrenaturales infundidos en las potencias del alma para recibir y secundar con facilidad las emociones del propio Espiritu Santo. son SABIDUIA; ENTENDIMIENTO; CIENCIA; CONSEJO; FORTALEZA; PIEDAD; TEMOR DE DIOS., PRUDENCIA: es la virtud de la razon practica y le corresponde juzgar; JUSTICIA: virtud fundamental de la voluntad; FORTALEZA: recta disposicion del apetito irascible; TEMPLEZA: virtud propia del apetito concupiscible; INFUSAS: son habitos operativos infundidos por Dios en las potencias del alma DONES DEL ESPIRITU SANTO Son habitos sobrenaturales infundidos en las potencias del alma para recibir y secundar con facilidad las emociones del propio Espiritu Santo., PRUDENCIA: es la virtud de la razon practica y le corresponde juzgar; JUSTICIA: virtud fundamental de la voluntad; FORTALEZA: recta disposicion del apetito irascible; TEMPLEZA: virtud propia del apetito concupiscible; INFUSAS: son habitos operativos infundidos por Dios en las potencias del alma DONES DEL ESPIRITU SANTO virttudes infusas que tienen por abjeto inmediato y directo la honstidad de los actos humanos en orden al fin sobrenatural. Su objeto inmediato no es Dios sino el bien honesto distinto de Dios, INTELECTUALES es Perfeccionar al hombre en el conocimiento de la verdad, en concreto el orden creado, VIRTUDES MORALES INFUSAS es virttudes infusas que tienen por abjeto inmediato y directo la honstidad de los actos humanos en orden al fin sobrenatural. Su objeto inmediato no es Dios sino el bien honesto distinto de Dios, PRUDENCIA: es la virtud de la razon practica y le corresponde juzgar; JUSTICIA: virtud fundamental de la voluntad; FORTALEZA: recta disposicion del apetito irascible; TEMPLEZA: virtud propia del apetito concupiscible; INFUSAS: son habitos operativos infundidos por Dios en las potencias del alma DONES DEL ESPIRITU SANTO Habitos de los primeros principios. Sabiduria. Prudencia. Artes., son habitos operativos capacitativos, sobrenaturales, infusos y que tienen por objeto a Dios son FE: es creer lo que vemos; CARIDAD: amar a Dios en si mismo como sumo bien, a nosostros mismos y al projimo por Dios; ESPERANZA: esta infundida por Dios en la voluntad, por la cual confiamos con plena seguridad alcanzar la vida eterna, ESQUEMA GENERAL DE LAS VIRTUDES son VIRTUDES TEOLOGALES, PRUDENCIA: es la virtud de la razon practica y le corresponde juzgar; JUSTICIA: virtud fundamental de la voluntad; FORTALEZA: recta disposicion del apetito irascible; TEMPLEZA: virtud propia del apetito concupiscible; INFUSAS: son habitos operativos infundidos por Dios en las potencias del alma DONES DEL ESPIRITU SANTO FE: es creer lo que vemos; CARIDAD: amar a Dios en si mismo como sumo bien, a nosostros mismos y al projimo por Dios; ESPERANZA: esta infundida por Dios en la voluntad, por la cual confiamos con plena seguridad alcanzar la vida eterna, ESQUEMA GENERAL DE LAS VIRTUDES son MORALES, ESQUEMA GENERAL DE LAS VIRTUDES son VIRTUDES MORALES INFUSAS, VIRTUDES TEOLOGALES es son habitos operativos capacitativos, sobrenaturales, infusos y que tienen por objeto a Dios, ESQUEMA GENERAL DE LAS VIRTUDES son INTELECTUALES