Warning:
JavaScript is turned OFF. None of the links on this page will work until it is reactivated.
If you need help turning JavaScript On, click here.
The Concept Map you are trying to access has information related to:
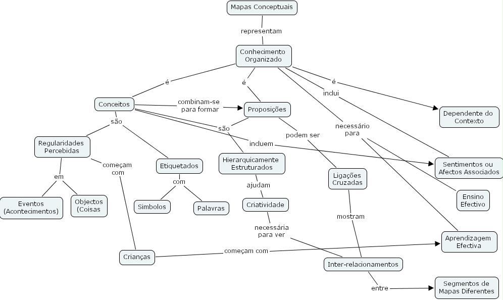
Conceitos s�o Hierarquicamente Estruturados, Proposi��es podem ser Liga��es Cruzadas, Conhecimento Organizado � Proposi��es, Regularidades Percebidas em Eventos (Acontecimentos), Regularidades Percebidas em Objectos (Coisas, Inter-relacionamentos entre Segmentos de Mapas Diferentes, Conceitos s�o Etiquetados, Conceitos s�o Regularidades Percebidas, Hierarquicamente Estruturados ajudam Criatividade, Conhecimento Organizado inclui Sentimentos ou Afectos Associados, Conhecimento Organizado � Conceitos, Crian�as come�am com Aprendizagem Efectiva, Conceitos incluem Sentimentos ou Afectos Associados, Conhecimento Organizado necess�rio para Aprendizagem Efectiva, Conhecimento Organizado necess�rio para Ensino Efectivo, Mapas Conceptuais representam Conhecimento Organizado, Criatividade necess�ria para ver Inter-relacionamentos, Conhecimento Organizado � Dependente do Contexto, Regularidades Percebidas come�am com Crian�as, Etiquetados com Simbolos, Etiquetados com Palavras, Liga��es Cruzadas mostram Inter-relacionamentos, Proposi��es s�o Hierarquicamente Estruturados, Conceitos combinam-se para formar Proposi��es