Warning:
JavaScript is turned OFF. None of the links on this page will work until it is reactivated.
If you need help turning JavaScript On, click here.
The Concept Map you are trying to access has information related to:
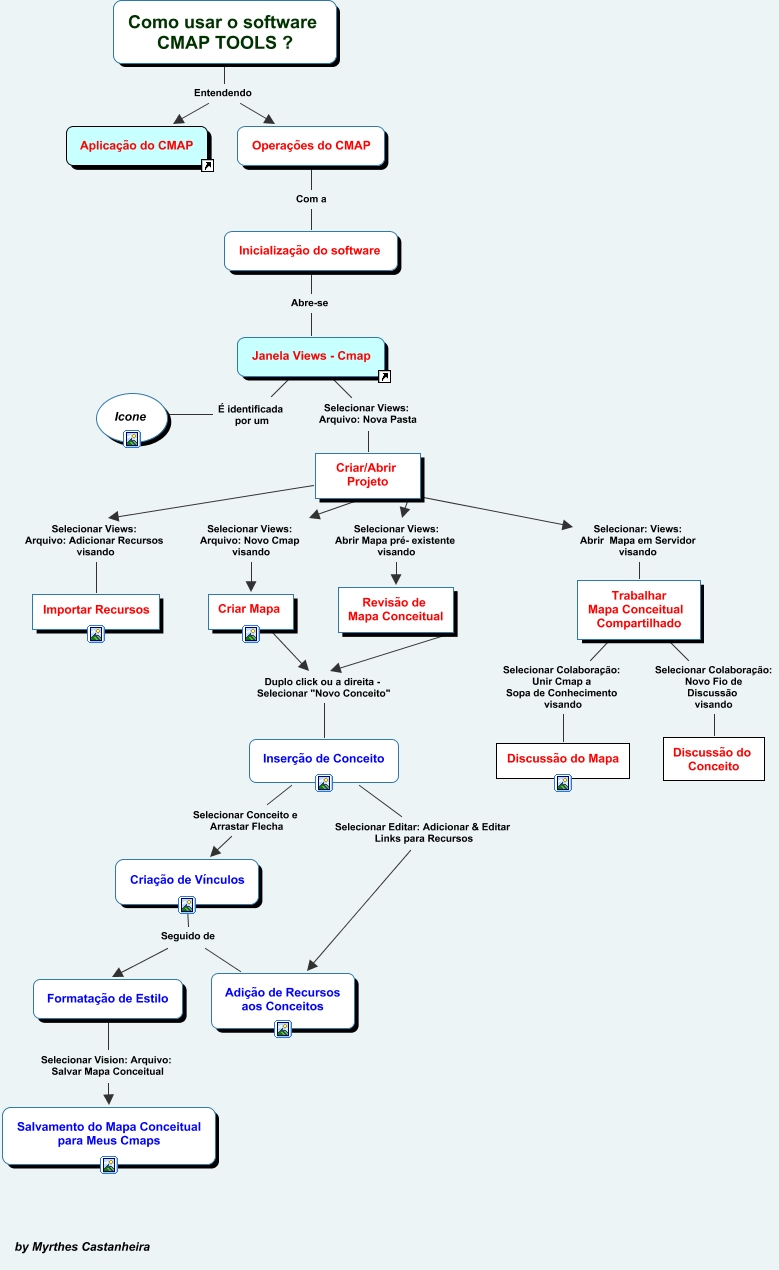
1 - Criando Mapa Conceitual, Janela Views - Cmap Selecionar Views: Arquivo: Nova Pasta Criar/Abrir Projeto, Como usar o software CMAP TOOLS ? Entendendo Operações do CMAP, Formatação de Estilo Selecionar Vision: Arquivo: Salvar Mapa Conceitual Salvamento do Mapa Conceitual para Meus Cmaps, Trabalhar Mapa Conceitual Compartilhado Selecionar Colaboração: Unir Cmap a Sopa de Conhecimento visando Discussão do Mapa, Criar/Abrir Projeto Selecionar Views: Arquivo: Novo Cmap visando Criar Mapa, Como usar o software CMAP TOOLS ? Entendendo Aplicação do CMAP, Trabalhar Mapa Conceitual Compartilhado Selecionar Colaboração: Novo Fio de Discussão visando Discussão do Conceito, Operações do CMAP Com a Inicialização do software, Janela Views - Cmap É identificada por um Icone, Criar/Abrir Projeto Selecionar Views: Abrir Mapa pré- existente visando Revisão de Mapa Conceitual