Warning:
JavaScript is turned OFF. None of the links on this page will work until it is reactivated.
If you need help turning JavaScript On, click here.
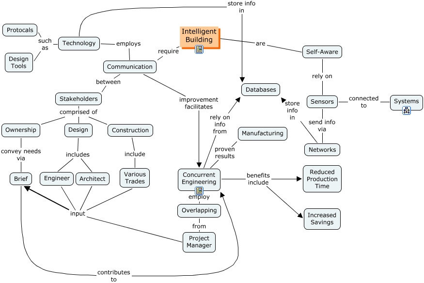
The Concept Map you are trying to access has information related to:
A4 Final, Intelligent Building are Self-Aware, Concurrent Engineering benefits include Reduced Production Time, Technology store info in Databases, Communication employs Technology, Stakeholders comprised of Design, Overlapping from Project Manager, Concurrent Engineering employ Overlapping, Engineer input Brief, Engineer input Various Trades, Communication improvement facilitates Concurrent Engineering