Warning:
JavaScript is turned OFF. None of the links on this page will work until it is reactivated.
If you need help turning JavaScript On, click here.
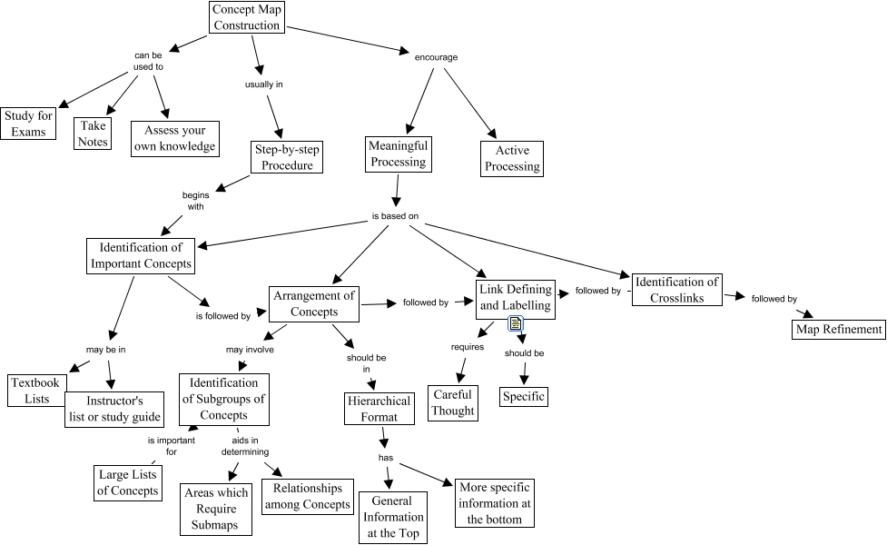
Este Cmap, tiene información relacionada con: Concept Map Construction, Meaningful Processing is based on Identification of Crosslinks, Link Defining and Labelling requires Careful Thought, Concept Map Construction can be used to Assess your own knowledge, Identification of Subgroups of Concepts is important for Large Lists of Concepts, Meaningful Processing is based on Link Defining and Labelling, Concept Map Construction can be used to Take Notes, Arrangement of Concepts followed by Link Defining and Labelling, Concept Map Construction can be used to Study for Exams, Hierarchical Format has General Information at the Top, Link Defining and Labelling should be Specific, Concept Map Construction usually in Step-by-step Procedure, Meaningful Processing is based on Identification of Important Concepts, Concept Map Construction encourage Active Processing, Arrangement of Concepts may involve Identification of Subgroups of Concepts, Identification of Crosslinks followed by Map Refinement, Concept Map Construction encourage Meaningful Processing, Arrangement of Concepts should be in Hierarchical Format, Link Defining and Labelling followed by Identification of Crosslinks, Meaningful Processing is based on Arrangement of Concepts, Identification of Subgroups of Concepts aids in determining Relationships among Concepts