Warning:
JavaScript is turned OFF. None of the links on this page will work until it is reactivated.
If you need help turning JavaScript On, click here.
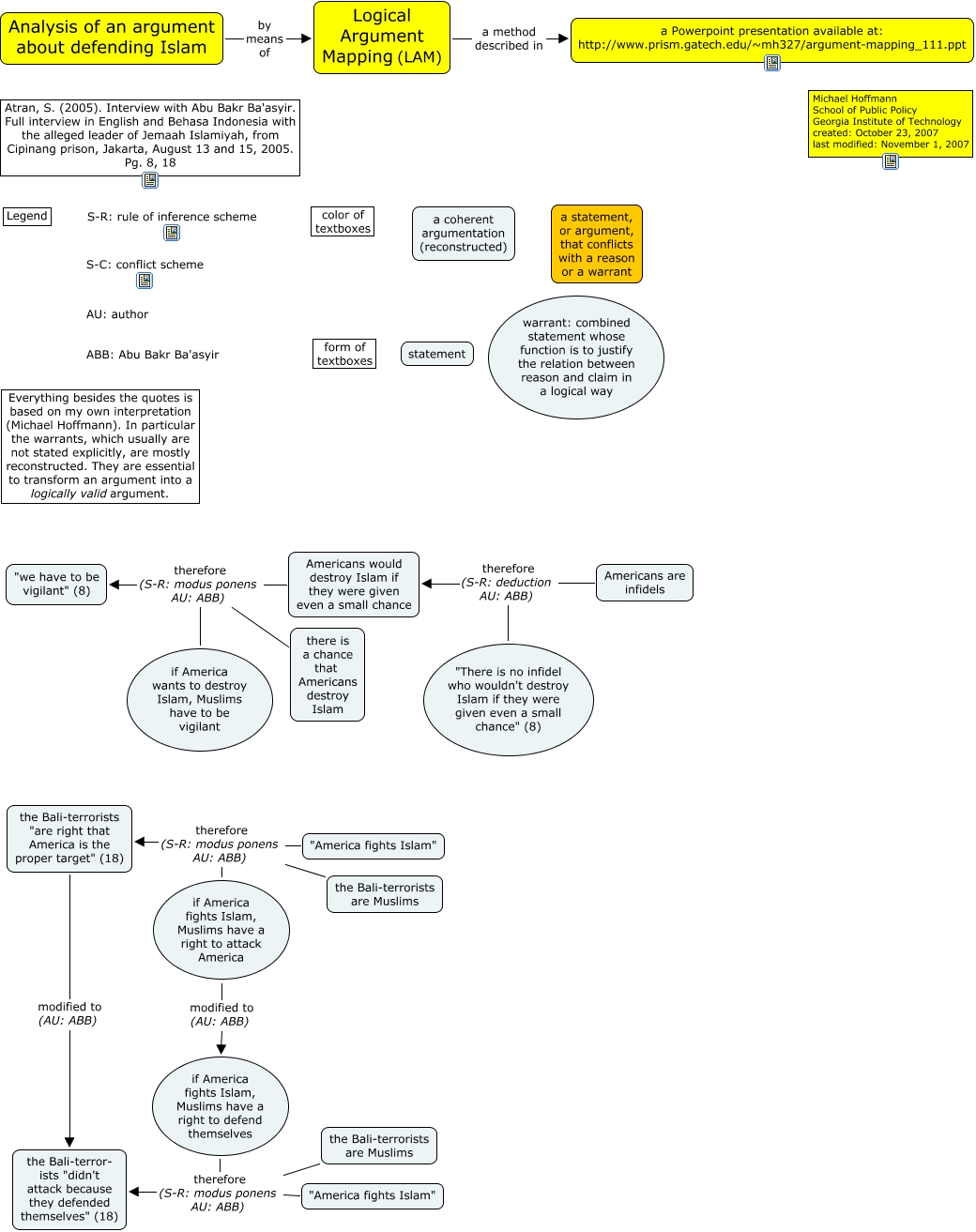
This Concept Map has information related to: Emir of Jamaah Islamiyah on attack and defense, Analysis of an argument about defending Islam by means of Logical Argument Mapping (LAM), Americans would destroy Islam if they were given even a small chance therefore (S-R: modus ponens AU: ABB) "we have to be vigilant" (8), there is a chance that Americans destroy Islam therefore (S-R: modus ponens AU: ABB) "we have to be vigilant" (8), Americans are infidels therefore (S-R: deduction AU: ABB) Americans would destroy Islam if they were given even a small chance, "America fights Islam" therefore (S-R: modus ponens AU: ABB) the Bali-terrorists "are right that America is the proper target" (18), if America fights Islam, Muslims have a right to attack America therefore (S-R: modus ponens AU: ABB) the Bali-terrorists "are right that America is the proper target" (18), if America wants to destroy Islam, Muslims have to be vigilant therefore (S-R: modus ponens AU: ABB) "we have to be vigilant" (8), Logical Argument Mapping (LAM) a method described in a Powerpoint presentation available at: http://www.prism.gatech.edu/~mh327/argument-mapping_111.ppt, "America fights Islam" therefore (S-R: modus ponens AU: ABB) the Bali-terror- ists "didn't attack because they defended themselves" (18), the Bali-terrorists are Muslims therefore (S-R: modus ponens AU: ABB) the Bali-terror- ists "didn't attack because they defended themselves" (18)