Warning:
JavaScript is turned OFF. None of the links on this page will work until it is reactivated.
If you need help turning JavaScript On, click here.
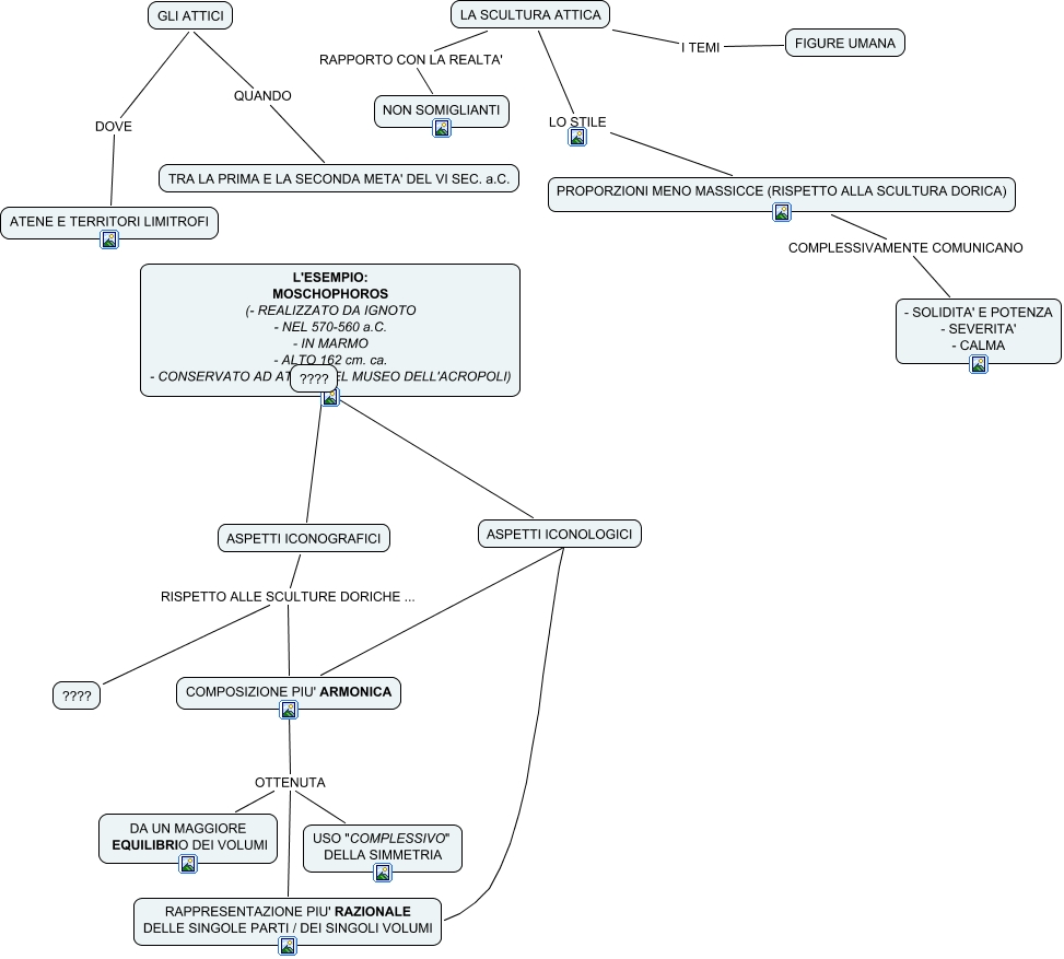
Questa Mappa Concettuale ha informazioni correlate a: 2 - SCULTURA ATTICA, ???? ASPETTI ICONOLOGICI, ASPETTI ICONOLOGICI ???? COMPOSIZIONE PIU' ARMONICA, GLI ATTICI DOVE ATENE E TERRITORI LIMITROFI, COMPOSIZIONE PIU' ARMONICA OTTENUTA RAPPRESENTAZIONE PIU' RAZIONALE DELLE SINGOLE PARTI / DEI SINGOLI VOLUMI, LA SCULTURA ATTICA RAPPORTO CON LA REALTA' NON SOMIGLIANTI, PROPORZIONI MENO MASSICCE (RISPETTO ALLA SCULTURA DORICA) COMPLESSIVAMENTE COMUNICANO - SOLIDITA' E POTENZA - SEVERITA' - CALMA, LA SCULTURA ATTICA I TEMI FIGURE UMANA, USO "COMPLESSIVO" DELLA SIMMETRIA OTTENUTA RAPPRESENTAZIONE PIU' RAZIONALE DELLE SINGOLE PARTI / DEI SINGOLI VOLUMI, COMPOSIZIONE PIU' ARMONICA OTTENUTA DA UN MAGGIORE EQUILIBRIO DEI VOLUMI, LA SCULTURA ATTICA LO STILE PROPORZIONI MENO MASSICCE (RISPETTO ALLA SCULTURA DORICA), USO "COMPLESSIVO" DELLA SIMMETRIA OTTENUTA DA UN MAGGIORE EQUILIBRIO DEI VOLUMI, L'ESEMPIO: MOSCHOPHOROS (- REALIZZATO DA IGNOTO - NEL 570-560 a.C. - IN MARMO - ALTO 162 cm. ca. - CONSERVATO AD ATENE NEL MUSEO DELL'ACROPOLI) ???? ASPETTI ICONOGRAFICI, ASPETTI ICONOGRAFICI RISPETTO ALLE SCULTURE DORICHE ... COMPOSIZIONE PIU' ARMONICA, GLI ATTICI QUANDO TRA LA PRIMA E LA SECONDA META' DEL VI SEC. a.C., ASPETTI ICONOGRAFICI RISPETTO ALLE SCULTURE DORICHE ... ????, ASPETTI ICONOLOGICI ???? RAPPRESENTAZIONE PIU' RAZIONALE DELLE SINGOLE PARTI / DEI SINGOLI VOLUMI