Warning:
JavaScript is turned OFF. None of the links on this page will work until it is reactivated.
If you need help turning JavaScript On, click here.
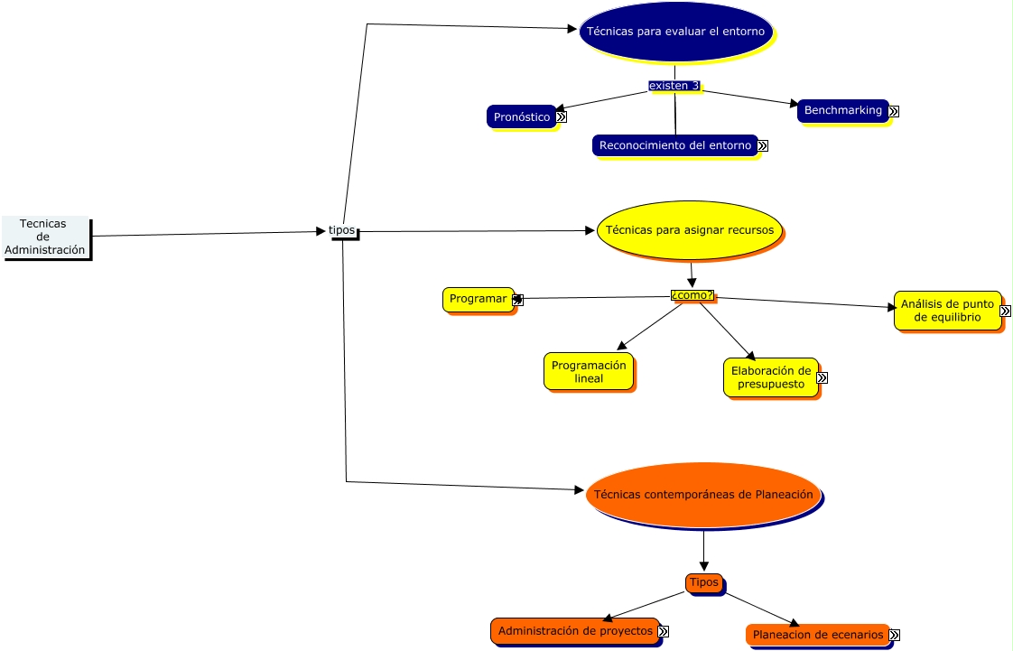
Este Cmap, tiene información relacionada con: tecnicas adnministrativas, actividades y recursos establecer secuencias, Planeacion de ecenarios para Reducir incertidumbres, Programar Detallar ¿Quién lo hace?, Reconocimiento del entorno ¿cómo? Reconocimiento global, Técnicas para evaluar el entorno existen 3 Reconocimiento del entorno, inteligencia de la competencia preguntas ¿Qué efecto tendrá en nosotros?, datos internos y externos externos comparar con nuestra organización, un sistema de acopio de imformacion disponer planes en caso de que ocurran estos sucesos, Análisis del punto de equilibrio Relación entre Utilidades, Técnicas para evaluar el entorno existen 3 Reconocimiento del entorno, Técnicas contemporáneas de Planeación Tipos Planeacion de ecenarios, la fecha de finalización Comparar con los objetivos, Programar Detallar ¿En qué orden?, Reconocimiento global es la información necesaria, Técnicas para evaluar el entorno existen 3 Pronóstico, otros es decir De utilidades, Técnicas para asignar recursos ¿como? Programar, Planeacion de ecenarios sirve para sucesos inesperados, elaboración de presupuesto tipos Fijos, elaboración de presupuesto tipos Variables