Warning:
JavaScript is turned OFF. None of the links on this page will work until it is reactivated.
If you need help turning JavaScript On, click here.
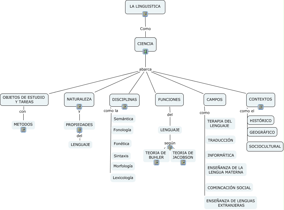
Este Cmap, tiene información relacionada con: LA LINGUISTICA COMO CIENCIA, FUNCIONES del LENGUAJE, CONTEXTOS como el SOCIOCULTURAL, LENGUAJE según TEORIA DE BUHLER, OBJETOS DE ESTUDIO Y TAREAS con METODOS, NATURALEZA y PROPIEDADES, CAMPOS como ENSEÑANZA DE LENGUAS EXTRANJERAS, TEORIA DE JACOBSON según TEORIA DE BUHLER, DISCIPLINAS como la Lexicología, PROPIEDADES del LENGUAJE, LA LINGUISTICA Como CIENCIA