Warning:
JavaScript is turned OFF. None of the links on this page will work until it is reactivated.
If you need help turning JavaScript On, click here.
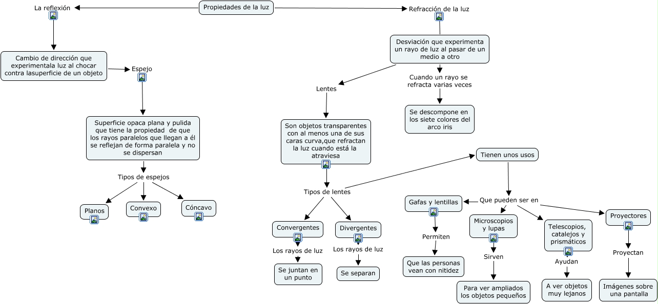
Este Cmap, tiene información relacionada con: Propiedades de la luz, Tienen unos usos Que pueden ser en Telescopios, catalejos y prismáticos, Tienen unos usos Que pueden ser en Proyectores, Microscopios y lupas Sirven Para ver ampliados los objetos pequeños, Superficie opaca plana y pulida que tiene la propiedad de que los rayos paralelos que llegan a él se reflejan de forma paralela y no se dispersan Tipos de espejos Cóncavo, Gafas y lentillas Permiten Que las personas vean con nitidez, Proyectores Proyectan Imágenes sobre una pantalla, Tienen unos usos Que pueden ser en Microscopios y lupas, Superficie opaca plana y pulida que tiene la propiedad de que los rayos paralelos que llegan a él se reflejan de forma paralela y no se dispersan Tipos de espejos Planos, Desviación que experimenta un rayo de luz al pasar de un medio a otro Cuando un rayo se refracta varias veces Se descompone en los siete colores del arco iris, Telescopios, catalejos y prismáticos Ayudan A ver objetos muy lejanos, Convergentes Los rayos de luz Se juntan en un punto, Son objetos transparentes con al menos una de sus caras curva,que refractan la luz cuando está la atraviesa Tipos de lentes Tienen unos usos, Superficie opaca plana y pulida que tiene la propiedad de que los rayos paralelos que llegan a él se reflejan de forma paralela y no se dispersan Tipos de espejos Convexo, Propiedades de la luz La reflexión Cambio de dirección que experimentala luz al chocar contra lasuperficie de un objeto, Propiedades de la luz Refracción de la luz Desviación que experimenta un rayo de luz al pasar de un medio a otro, Divergentes Los rayos de luz Se separan, Cambio de dirección que experimentala luz al chocar contra lasuperficie de un objeto Espejo Superficie opaca plana y pulida que tiene la propiedad de que los rayos paralelos que llegan a él se reflejan de forma paralela y no se dispersan, Tienen unos usos Que pueden ser en Gafas y lentillas, Desviación que experimenta un rayo de luz al pasar de un medio a otro Lentes Son objetos transparentes con al menos una de sus caras curva,que refractan la luz cuando está la atraviesa, Son objetos transparentes con al menos una de sus caras curva,que refractan la luz cuando está la atraviesa Tipos de lentes Convergentes