IHMC Public Cmaps (2)

        Escuela Sarmiento UNT
            escuela y Liceo Vocacional Sarmiento
                alumnas
               

                    Recursos para membrana plasmatica
                    Recursos para metabolismo 2
                    catabolismo.cmap
                    estructura atomica (wendy, chantal y camila).cmap
                    mapa fundamental.jpg
                    membrana plasmatica.cmap
                    metabolismo.cmap
                    metabolismo 2.cmap
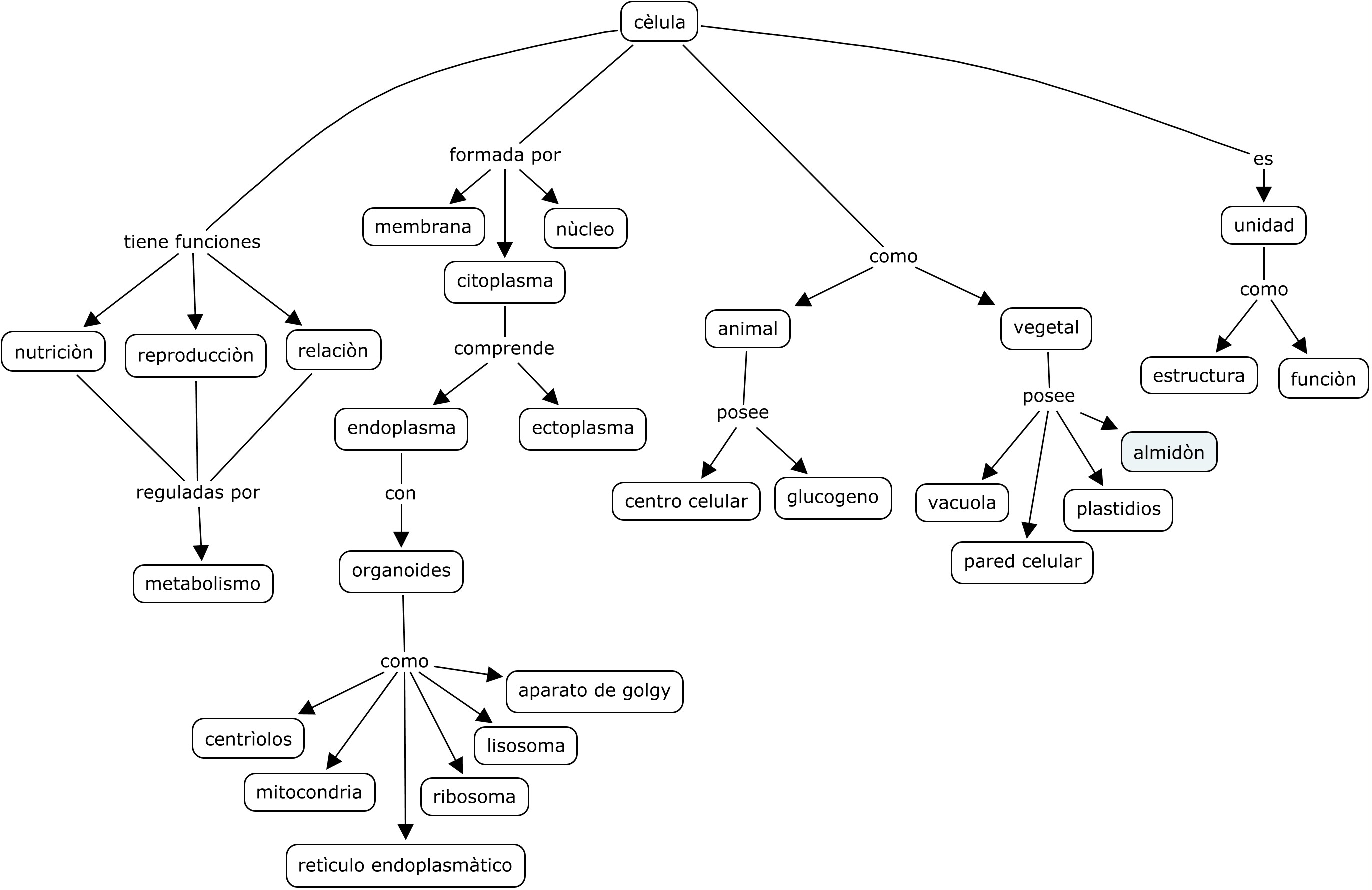
                    Sin Título 1.cmap