WARNING:
JavaScript is turned OFF. None of the links on this concept map will
work until it is reactivated.
If you need help turning JavaScript On, click here.
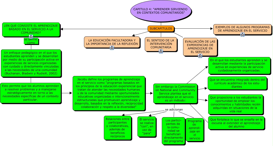
Este Cmap, tiene información relacionada con: cap 4, CAPITULO 4: "APRENDER SIRVIENDO EN CONTEXTOS COMUNITARIOS" ???? SUBCAPITULOS, SUBCAPITULOS ???? EJEMPLOS DE ALGUNOS PROGRAMAS DE APRENDIZAJE EN EL SERVICIO, Sin embargo la Commission on National and Community Service plantea que el aprendizaje en el servicio es un método: ???? Que se encuentra integrado dentro del currículo académico de los estu- diantes, Sin embargo la Commission on National and Community Service plantea que el aprendizaje en el servicio es un método: se adicionan Los partici- pantes de la comu- nidad se benefician directamente del programa, SUBCAPITULOS ???? ¿EN QUE CONSISTE EL APRENDIZAJE BASADO EN EL SERVICIO A LA COMUNIDAD?, Un enfoque pedagógico en el que los estudiantes aprenden y se desarrollan por medio de su participación activa en experiencias de servicio organizadas con cuidado y directamente vinculadas a las necesidades de una comunidad (Buchanan, Bladwin y Rudisill, 2002) ???? Esto permite que los alumnos aprendan a resolver problemas y a manejarse estratégicamente en torno a las necesidades específicas de un contexto particular., SUBCAPITULOS ???? EL SENTIDO DE LA INTERVENCIÓN COMUNITARIA, SUBCAPITULOS ???? EVALUACIÓN DE LAS EXPERIENCIAS DE APRENDIZAJE EN EL SERVICIO, Sin embargo la Commission on National and Community Service plantea que el aprendizaje en el servicio es un método: se adicionan Programa de aprendi- zaje en el servicio, Esto permite que los alumnos aprendan a resolver problemas y a manejarse estratégicamente en torno a las necesidades específicas de un contexto particular. ???? Jacoby define los programas de aprendizaje en el servicio como "programas basados en los principios de la educación experiencial que tratan de atender las necesidades humanas y de la comunidad mediante oportunidades educativas organizadas e intencionalmente estructuradas que promueven aprendizaje y desarrollo, basados en la reflexión, reciprocidad colaboración y respeto a la diversidad", Sin embargo la Commission on National and Community Service plantea que el aprendizaje en el servicio es un método: ???? En el que los estudiantes aprenden y se desarrollan mediante la participación activa en experiencias de servicio cuidadosamente organizadas., ¿EN QUE CONSISTE EL APRENDIZAJE BASADO EN EL SERVICIO A LA COMUNIDAD? se define como Un enfoque pedagógico en el que los estudiantes aprenden y se desarrollan por medio de su participación activa en experiencias de servicio organizadas con cuidado y directamente vinculadas a las necesidades de una comunidad (Buchanan, Bladwin y Rudisill, 2002), Sin embargo la Commission on National and Community Service plantea que el aprendizaje en el servicio es un método: ???? Que fortalece lo que se enseña en la escuela al extender el aprendizaje del alumno, SUBCAPITULOS ???? LA EDUCACIÓN FACULTADORA Y LA IMPORTANCIA DE LA REFLEXIÓN, Jacoby define los programas de aprendizaje en el servicio como "programas basados en los principios de la educación experiencial que tratan de atender las necesidades humanas y de la comunidad mediante oportunidades educativas organizadas e intencionalmente estructuradas que promueven aprendizaje y desarrollo, basados en la reflexión, reciprocidad colaboración y respeto a la diversidad" ???? Sin embargo la Commission on National and Community Service plantea que el aprendizaje en el servicio es un método:, Sin embargo la Commission on National and Community Service plantea que el aprendizaje en el servicio es un método: se adicionan Relaciones entre participantes y colaborativas, además de beneficios recíprocos, Sin embargo la Commission on National and Community Service plantea que el aprendizaje en el servicio es un método: ???? Que propociona a los estudiantes la oportunidad de emplear los conocimientos y habilidades recién adquiridas en situaciones de la vida real, Sin embargo la Commission on National and Community Service plantea que el aprendizaje en el servicio es un método: se adicionan El servicio se realiza "con", en vez de "para"