IHMC Public Cmaps (2)

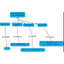
    JEIMERS_ECUACIONES

        CmapToolsTrademark.gif
        ECUACIONES.txt
        ECUACIONES.jpg
        ECUACIONES.cmap
        ECUACIONES.url
        ECUACIONESweb.htm
        ECUACIONESweb.jpg
        EJERCICIOS DE ECUACIONES LINEALES.url
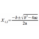
        formulaGral_sol2g.png
        PROPIEDADES DE LAS IGUALDADES.cmap
        SOLUCIÓN DE ECUACIONES CUADRÁTICAS POR FÓRMULA GENERAL.url
        SOLUCIÓN DE ECUACIÓN POR FACTORIZACIÓN.url
        VIDEO FACTORIZACIÓN.url